宁波市江北区教育局2026学年第三批事业编制教师公开招聘公告
2026-04-01 16:16:23 | 点击量: 1444
为进一步加快江北区中小学教育人才队伍建设及紧缺型教育人才引进,推动江北教育高质量发展,结合江北区教育事业发展的需要,经区委编办和区人社局同意,宁波市江北区教育局决定公开招聘事业编制教师13名,其中初中6名(A类紧缺岗位),惠贞高中7名(B类岗位)。现就有关事项公告如下:
招聘工作坚持公开、平等、竞争、择优原则,按照德才兼备的用人标准,采取公开报名、统一考试和择优聘用的办法进行。





1、报名。2026年4月1日至2026年4月10日17:00之间可以通过网上在线报名。每位应聘人员限报一个岗位。
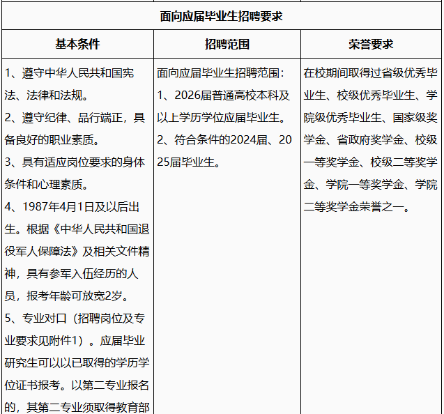
应届毕业生报名地址见下方二维码。

应届毕业生在网上填写报名表后,还要把报名登记表(附件2:江北区教育局公开招聘事业编制教师报名登记表(应届))、身份证、毕业生推荐表、学生证、就业协议书、荣誉证明、专业方向证明等打包上传。
在职教师报名地址见下方二维码。

在职教师在网上填写报名表后,还要把报名登记表(附件3:江北区教育局公开招聘事业编制教师报名登记表(在职))、身份证、户口本、学历学位证书、教师资格证书、专业技术职称证书、符合报名条件的荣誉证明、工作证明(劳动合同或社保缴纳证明)、同意报考证明等打包上传。
2、网上资格初审。区教育局对应聘人员网上提交的报名材料进行资格初审,符合条件的报名人员参加考试。资格初审通过人员名单将于2026年4月10日晚上在宁波市江北区政府公开网站教育局招考信息专栏(http://www.nbjb.gov.cn/col/col1229058818/index.html)(下同,以下简称江北教育网)予以公布,请关注并打印初审合格证明。
如符合条件的报名人数与招聘岗位指标数之比不足(A类紧缺岗位2:1,B类岗位3:1)的,则相应核减或取消招聘指标,核减或取消的招聘指标同时公布。
考试含初试、笔试、资格复审和面试四个环节。考试时间初定于4月12日在宁波市江北区举行,具体时间、地点以江北教育网公告为准。
通过网上资格初审的考生获得初试的考试资格。初试形式为结构化面试,主要考察应聘人员的口头表达能力、应变能力、分析能力、回答问题准确性和举止仪表等。
初试满分100分,合格分为60分。在初试合格人员中,根据初试成绩从高到低,按实际招聘指标数1:5的比例确定笔试人员,不足比例的按实际人数确定(放弃不予递补)。如遇进入笔试的最后一名初试成绩并列的,并列人员全部进入笔试。
初试具体时间、地点、形式以江北教育网公告为准。初试成绩和进入笔试人员名单一般于初试结束后1个工作日内在江北教育网公布,请随时关注江北教育网。
笔试形式为闭卷,主要考察从事教育工作所需具备的专业知识及教育教学能力。笔试满分为100分。笔试后,将统一划定笔试合格分数线。所有实际参加笔试并取得有效分数人员的平均分在60分及以上的,按60分划定,平均分不足60分的则按平均分(四舍五入取整数)划定。笔试满分为100分,笔试成绩在合格分数线及以上的,计入总成绩,笔试未到合格分数线的淘汰。
笔试结束后进行资格复审,请根据报名登记表上的要求,携带好符合报名资格的相关证明材料。考生所提供的材料必须真实,如有作假,一经查实,取消继续考试及录用资格。应聘人员证件不全或提供证件与报考资格条件不相符者,资格复审不予通过,资格复审不合格者淘汰。
根据初试和笔试成绩之和从高分到低分,在资格复审合格人员名单中按招聘指标数1:3的比例确定进入面试环节人选,不足比例的按实际人数确定 (放弃不予递补)。如遇进入面试的最后一名初试和笔试成绩之和并列的,并列人员全部进入面试。
笔试具体时间、地点、形式以江北教育网公告为准。笔试成绩和进入面试人员名单一般于笔试结束后1个工作日内在江北教育网公布,请随时关注江北教育网。
面试形式为试讲,主要考察应聘人员的课堂教学能力、口头表达能力、综合分析能力、教育教学基本知识等综合技能。面试满分为100分,合格分为60分,面试成绩60分及以上的计入总成绩,低于60分的淘汰。
总成绩计算方法:总成绩=初试30%+笔试40%+面试30%。
根据总成绩,从高分到低分按实际招聘指标数1:1的比例确定签约对象。如遇总成绩相同,面试成绩高者进入签约或体检环节;若面试成绩也相同,则笔试成绩高者进入签约或体检环节;若笔试成绩也相同,则加试一门非结构化面试,成绩高者进入签约或体检环节。
面试具体时间、地点、形式以江北教育网公告为准。总成绩和进入签约或体检环节名单一般于面试结束后1个工作日内在江北教育网公布,请随时关注江北教育网,保持手机畅通。
1、本次招聘入围的应届毕业生现场签约,各位应届毕业生签约时请随带就业协议书。
2、签约具体时间、地点另行通知。
3、签约通知时间不到者,视为自动放弃。放弃签约造成岗位空缺的按总成绩从高分到低分在成绩合格人员中进行递补,递补人员另行通知。
4、签订就业协议的考生还须参加下一步的体检和考察。除协议书约定的条款外,如拟聘用人员体检、考察不合格,协议则自动解除。
1、体检标准和程序参照公务员录用体检通用标准执行。体检工作按人社部、原卫生部、国家公务员局《关于进一步做好公务员考试录用体检工作的通知》(人社部发〔2012〕65号)执行。
2、体检按人社部、国家卫计委、国家公务员局《关于修订〈公务员录用体检通用标准(试行)〉及〈公务员录用体检操作手册(试行)〉有关内容的通知》(人社部发〔2016〕140号)政策执行。
3、报考人员不按规定的时间、地点参加体检的,视作放弃体检。体检不合格者淘汰,合格者进入考察。体检费用由考生自理。
对体检合格人员开展组织考察,考察工作参照《公务员录用考察办法(试行)》(2021年8月25日中共中央组织部制定 2021年9月17日发布)执行。自愿放弃考察者,须向江北区教育局提交书面申请。考察结果为“不宜聘用事业单位工作人员”的淘汰。
1、考察合格者,在江北教育网上公示7个工作日。公示期满后,没有反映问题或反映问题经查实不影响聘用的,报区人力资源和社会保障局审批后办理聘用手续,由用人单位按规定与其签订聘用合同。对反映问题一时难以查实的,将暂缓聘用,待查清后再决定是否聘用。
2、因体检、考察对象放弃体检、考察,或体检、考察不合格,造成拟聘用人员数不足招聘计划的,按总成绩从高分到低分依次递补。
(一)被聘用人员需自愿服从组织分配,接到聘用通知后,必须在规定的时间内报到,无正当理由不在规定期限内报到的,取消聘用资格。
(二)2026届国内普通高校毕业生(2025年10月1日至2026年9月30日毕业)可凭学生证、就业协议或就业推荐表报名,但须在2026年9月30日前(对博士研究生可放宽至2026年12月31日前)取得相应的学历学位证书。2026年1月1日至2026年12月31日毕业的国(境)外留学归国(境)人员可等同于2026届国内普通高校毕业生,报考时仍未毕业的可凭国(境)外学校学籍证明报名,但须于2026年12月31日前取得学位证书,同时于2027年1月31日前取得国家教育部学历学位认证书。上述时间,以学历学位证书、认证书的落款时间为准。不能按时取得,取消录用资格。
(三)2024届、2025届普通高校毕业生(2023年10月1日至2025年9月30日毕业),或同期毕业并可在2025年12月底前取得学位证书、且于2026年1月底前取得国家教育部出具的学历学位认证书的国(境)外留学人员,以及按国家政策规定可以享受应届毕业生就业待遇的其他情形人员,可按2026届毕业生身份应聘。
(四)新聘用的人员按有关规定实行试用期,期满经考核不能胜任教育教学工作的,取消聘用资格。
(五)按照《关于建立“三项制度”进一步规范事业单位进人的通知》(甬人社发〔2015〕177号)规定,对有与领导干部(含事业单位负责人)系夫妻关系、直系血亲关系、三代以内旁系血亲或者近姻亲关系的应聘人员参加领导干部任职的部门所属事业单位或本单位公开招聘,领导干部(含事业单位负责人)应当逐级落实事前报备制度。
按照《关于进一步做好事业单位公开招聘工作的通知》(人社部发〔2024〕57号)规定,应聘人员与招聘单位工作人员有亲属关系的,应当要求在报名时主动报告。
(六)截至2026年4月1日(含),现役军人不能报考,在全日制普通高校脱产就读的研究生也不能以原已取得的学历、学位证书报考。
(七)曾因犯罪受过刑事处罚的人员,曾被开除公职的人员,在公务员招考和事业单位招聘中被认定实施了考试作弊、弄虚作假行为且仍在不得报考期限内的人员,以及具有法律法规规定不得录用为事业人员的其他情形人员,不得报考。
(八)报考者在选拔程序各环节中的违纪违规行为,按照国家人力资源和社会保障部《事业单位公开招聘违纪违规行为处理规定》(中华人民共和国人力资源和社会保障部35号令)处理,聘用后被查明有本规定所列违纪违规行为的,解除聘用合同、予以清退。
咨询电话:江北区教育局:0574-87668721,0574-87668723。
监督机构: 江北区纪委监委第四派驻纪检监察组电话:0574-89184622。
宁波市江北区教育局
2026年4月1日
全国客服咨询电话: 25585088
传真:
邮箱: