宁波市升力同创科技咨询服务有限公司招聘公告
2025-12-24 14:04:03 | 点击量: 1476
宁波市生产力促进中心受托监管企业宁波市升力同创科技咨询服务有限公司是一家从事科技咨询服务的国有企业。现因工作需要,公司面向社会公开招聘企业编制工作人员2名,具体要求如下:
一、招聘对象基本条件:
1.遵守中华人民共和国宪法、法律和法规;
2.遵守纪律、品行端正,具备良好的职业素质;
3.具有招聘职位所需的学历、专业等要求;
4.具有适应岗位要求的身体条件;
5.具备岗位所需的其他条件;
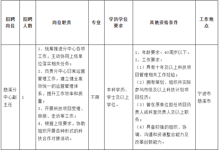
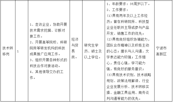
二、招聘岗位如下:


三、薪酬待遇:
面议
四、报名方式:
采取网络报名方式进行,请于2025年12月31日前发送《宁波市升力同创科技咨询服务有限公司应聘人员个人简历 》(见附件)至电子邮箱3812789853@qq.com,主题务必请以“应聘岗位+姓名”为标题(请勿随意不按要求递交简历)。
咨询电话:87910875 联系人:徐老师
全国客服咨询电话: 25585088
传真:
邮箱: