宁波市慈城古县城旅游发展有限公司2024年人员招聘公告
2024-10-30 16:10:01 | 点击量: 1757
宁波市慈城古县城旅游发展有限公司为宁波市江北开发投资集团有限公司下属全资子公司,位于江北区慈城镇,成立于2003年3月4日,是一家集古县城商业街区运营、景区游览管理、文化场馆管理服务、住宿服务、餐饮服务于一体的综合性文旅平台。现因业务发展需要,公司面向社会公开招聘工作人员4名,现就有关事项公告如下:
一、招聘原则和办法
招聘工作坚持公开、平等、竞争、择优原则,按照德才兼备的用人标准,采取公开报名、统一考试和择优聘用的办法进行。
二、招聘对象基本条件
(一)思想政治素质好,遵纪守法,品行端正,作风正派,无违法违纪记录,具有较强的组织纪律观念及良好的职业素质;
(二)具有较好的人际沟通、组织协调和语言文字表达能力;
(三)具有适应岗位要求的身体条件和心理素质;
(四)有下列情形之一者,不得应聘:
1.曾受过刑事处罚或党纪政务处分的;
2.涉嫌违法违纪正在接受有关机关审查尚未作出结论的;
3.法律法规及有相关政策规定的其他不允许应聘的情况。
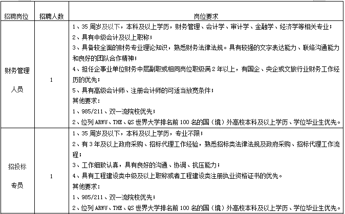
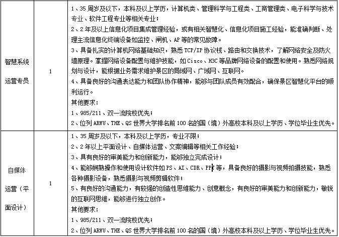
三、招聘岗位及要求


四、招聘程序
此次公开招聘分网上报名、资格初审、资格复审(面谈)、笔试、面试、体检、考察、公示、录用等步骤进行。
(一)网上报名
1.报名时间:2024年10月30日- 11月10日。
2.报名邮箱:gxclvyou@126.com
3.报名办法:应聘人员根据自身情况,对照报考岗位的资格条件、专业要求选报岗位,须在报名时间内将《宁波市慈城古县城旅游发展有限公司招聘报名表》(见附件)填写完整,加贴照片后以word电子文档格式,连同身份证正反面、学历学位证书、国家教育部学信网学籍认证材料或国(境)外留学回国(境)人员须提供国家教育部中国留学服务中心出具的学历认证材料、任职证明或相关职称证书、自媒体运营专员岗位需提供工作成果证明材料、聘用(劳动)合同及养老保险证明拍照或扫描以压缩包形式发送至报名邮箱,邮件命名为:慈城古县城应聘+岗位+姓名。非按上述格式,一律不予受理。
4.应聘人员报名只能报考1个岗位。应聘人员须对在网上提交本人信息的真实性负责,凡弄虚作假者一经查实,即取消资格。
(二)资格初审
1.对应聘人员的报考资格进行初审,不符合报考岗位条件的,取消报考资格。
2.符合条件的报名人数低于招聘职位指标数3倍的,该岗位酌情延长报名时间,另行发布公告。
(三)资格复审(面谈)
对通过资格初审人员,进行现场资格复审,具体时间地点以通知为准。参加资格复审者需携带:1.应聘报名表;2.本人身份证;3.学历证书、国家教育部学信网学籍认证材料或国(境)外留学回国(境)人员须提供国家教育部中国留学服务中心出具的学历认证材料的原件与复印件;4.部分岗位需提供任职证明或相关职称证书;5.自媒体运营专员岗位需提供工作成果证明材料;6.聘用(劳动)合同及养老保险证明复印件;7.本人近期1寸正面免冠照片1张,在规定时间到指定地点接受资格审核,提供的各类资料复印件不予退还。证件(证明)不全或提供的证件(证明)与报考资格条件不相符者,不能通过资格复审;不按规定的时间和地点参加资格复审者视同自动放弃。资格复审不通过或放弃资格复审的人员不再参加面谈和笔试及后续环节。
资格复审通过人员当天进入面谈环节,考察应聘人员的基本素质、职业能力和发展潜质等情况,面谈不计分。
(四)笔试
笔试内容采用闭卷形式。笔试满分为100分,笔试成绩以30%的比例计入总成绩。
参加笔试须携带身份证原件,按照通知规定的时间和地点参加笔试。未按时参加笔试者,视为放弃。
(五)面试
根据笔试成绩从高分到低分按1:5比例确定面试人员(笔试成绩名次末位并列的同时进入,不足比例的按实际人数确定)。面试具体时间和地点另行通知。不按规定的时间和地点参加面试的,视作放弃面试,由此产生的空缺不递补。
面试成绩满分为100分,不足60分者淘汰。面试结束后,报考者总成绩按笔试成绩占比30%+面试成绩占比70%。按招考岗位指标数,根据总成绩从高分到低分按1:1的比例确定体检对象(总成绩并列,以面试分数高者优先)。
(六)体检
体检时间另行通知。体检参照公务员录用标准和办法执行。报考人员放弃体检或未按时参加体检的,视作放弃录用资格。体检不合格者淘汰。体检对象不按规定的时间、地点参加体检的,视作放弃体检。因放弃体检或体检不合格而空缺的名额,由此产生的空缺由招聘领导小组决定是否按笔试面试总成绩从高到低依次递补。体检相关费用由考生自理,体检合格者进入考察。
(七)考察
考察时间另行通知。主要考察体检合格人员的思想政治表现、道德品质、业务能力、工作实绩等情况,考察不合格者淘汰。因放弃考察或考察不合格而空缺的名额,由此产生的空缺不递补。考察时需提供有公安系统出具的有无违法犯罪记录证明等。
(八)公示
体检和考察结束后,对拟聘用人员进行公示,公示期为5个工作日。公示期满无异议,按有关规定办理相关聘用手续。对反映有影响聘用问题并查有实据的,不予办理。
(九)录用
拟录用人员必须在规定的时间内报到并签订劳动合同,无正当理由逾期不报到的或报到后不愿签订劳动合同的,取消聘用资格。
(十)其他事项
1.本次招聘所涉及的年龄、工作经历、职称(执业资格)证书取得时间的计算统一截至2024年10月30日(含)。其中,年龄要求在35周岁及以下的,指1989年10月30日(含)以后出生;年龄要求在40周岁及以下的,指1984年10月30日(含)以后出生。
2.截至2024年10月30日(含),现役军人不能报考,在脱产就读的研究生也不能以原已取得的学历、学位证书报考。
3.在学校就读期间参加社会实践、实习、兼职等不能作为工作经历计算。
4.聘用以后的有关管理政策和待遇,按有关规定执行。
5.报考咨询电话:0574-87570011;咨询时间:工作日(8:45-11:30,13:30-17:00)
6.笔试与面试成绩、体检、考察、录用等信息将在宁波人才网(https://www.nbrc.com.cn/)上公布,请报考人员及时关注。
7.本公告未尽事宜,由宁波市慈城古县城旅游发展有限公司负责解释。
宁波市慈城古县城旅游发展有限公司
2024年10月30日
全国客服咨询电话: 25585088
传真:
邮箱: