宁波市奉化保安服务有限公司公开招聘工作人员公告
2024-04-30 13:59:53 | 点击量: 1693
因工作需要,宁波市奉化保安服务有限公司面向社会公开招聘工作人员,具体要求如下:
一、招聘原则和办法
招聘工作坚持公开、平等、竞争、择优原则,按照德才兼备的用人标准,采取公开报名、统一面试和择优聘用的原则,通过初选、面谈、面试、体检和考察等程序面向社会公开招聘工作人员。
二、招聘对象基本条件
(一)遵守中华人民共和国宪法、法律和法规;
(二)遵守纪律,品行端正,作风正派,具备良好的职业素质;
(三)具有招聘岗位所需的学历、资历、专业、任职资格、职(执)业资格及技能要求;
(四)具备适应岗位要求的身体条件;
(五)具备岗位所需的其他条件。
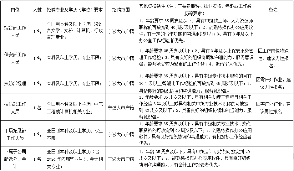
三、招聘岗位名称、人数及要求

学历(学位)、户籍、职称和从业资格的取得时间、工作经历的计算截止时间均为公告发布之日;国(境)外留学回国(境)人员报名时须提供教育部中国留学服务中心出具的国(境)外学历、学位认证书,专业以毕业证书专业名称为依据。
四 、招聘办法和步骤
(一)报名
1.报名时间:2024年5月7日-2024年5月13日。
2.报名方式:邮件报名。此次招聘委托宁波东方人力资源服务有限公司奉化分公司面向社会公开进行,应聘者应在报名时间内将《报名登记表》(详见附件1)填写完整,加贴照片后以word文档格式,连同身份证、户口本、工作经历证明(附件2)及历年社保缴纳证明(有要求工作经历岗位提供)、学历(学位)证书(应届毕业生未取得毕业证者需提供就业推荐表,无就业推荐表的则提供院校就业部门出具的同类证明,国境外留学回国人员凭国外学籍证明)等材料的扫描件以附件形式发送至以下电子邮箱:fhdf@nbohrs.cn。《报名登记表》非word格式的,一律不予受理。邮件名称写明:用人单位名称+招聘岗位名称+应聘者姓名。邮件报名后,应聘者应当电话确认报名是否成功,否则因邮件未发送成功导致的报名无效的后果由应聘者自行承担(已收到邮箱自动回复报名成功的则无需电话确认)。联系电话:88975336(傅老师)。
3.报名资格初审:宁波东方人力资源服务有限公司奉化分公司工作人员在收到电子版的《报名登记表》后,将初步审查应聘人员是否符合招聘要求。经初步审查符合招聘要求和条件的应聘人员,将接到电话或短信通知参加现场报名资格审核。
4.参加现场报名资格审核时,应聘人员须按照通知的时间和地点,提交如下资料:①《报名登记表》(贴上1寸彩色免冠近照)二份;②本人有效身份证、户口本、工作经历证明及历年社保缴纳证明、学历(学位)证书等相关证书原件及复印件;
5.应聘者对提交材料的真实性负责,资格审查将贯穿公开招聘全过程,凡弄虚作假者,一经查实,即取消聘用资格。
6.资格审核合格考生人数不得低于该岗位招聘计划数的2倍,如低于招聘计划数的2倍,则核减招聘计划数或取消招聘计划。
(二)笔试
初审符合条件人员超过岗位招聘人数6倍及以上时,则增加笔试环节,笔试时间、地点另行通知,笔试满分为100分,不足60分者淘汰。笔试成绩从高分到低分按招考人数1:3比例(不足1:3比例的或因分数并列人数超过1:3比例的,按实际人数)确定面试人选。笔试成绩将在奉化人才网(www.fhhrss.net)的“招考信息” 栏目上公布。
(三)面试
参加面试的对象为笔试通过的人员。面试主要测评应聘者的口头表达能力、综合分析能力、判断能力、反应能力、回答问题的准确性等。面试成绩满分为100分,不足60分者淘汰。面试对象凭身份证在规定的时间和地点参加面试,面试对象不按规定时间、地点参加面试的,视作放弃。
面试结束后,招聘岗位在面试合格人员中根据面试成绩从高到低,按招聘计划1:1的比例择优确定体检、考察对象。若面试成绩相同的,则增加客观题笔试(内容为综合基础知识),客观题笔试时间、地点另行通知,以客观题笔试成绩排位确定体检、考察对象。面试成绩和体检、考察对象将在奉化人才网(www.fhhrss.net)的“招考信息” 栏目上公布。
(四)体检
体检对象按照规定的时间、地点和要求,携带身份证参加体检。体检对象不按规定时间、地点和要求参加体检的,视作放弃体检。体检参照《公务员录用体检办法》执行。
体检实施前,国家、省、市、区出台新规定的,按新规定执行。
(五)考察
考察在体检合格人员中进行。考察结果仅作为本次是否聘用的依据。考察结论为不宜聘用为奉化区国有企业工作人员的淘汰。
考察实施前,国家、省、市、区出台新规定的,按新规定执行。
(六)聘用
经上述程序合格者为拟聘用人员,拟聘用名单在奉化人才网(www.fhhrss.net)“招考信息”栏目上公示5天。公示期满后无异议的按照有关规定办理聘用手续。被聘用人员无正当理由逾期不报到者视作放弃聘用资格。
社会人员现在有工作单位的,须按有关规定办理好与原单位终止劳动人事关系手续后予以聘用。
(七)递补规定
有以下情形之一的,在该岗位的面试合格人员中按照总成绩从高分到低分确定递补人员。
1、体检人员体检不合格、放弃体检资格、体检过程中弄虚作假或不服从体检安排而被取消体检资格或录用资格的。
2、拟聘用人员放弃聘用资格或因弄虚作假被取消聘用资格的。
3、考察对象放弃考察资格或考察不合格的。
五、薪资待遇
薪资待遇具体根据奉化区国有企业工作人员待遇的相关规定和具体岗位设置及用人单位内部相关规定执行。
六、本公告由宁波市奉化保安服务有限公司负责解释,联系电话:0574-88646206(工作时间开放)。
宁波市奉化保安服务有限公司
2024年4月30日
全国客服咨询电话: 25585088
传真:
邮箱: