宁波市体育局直属事业单位公开招聘工作人员公告
2026-04-17 15:01:46 | 点击量: 1276
根据《宁波市事业单位公开招聘工作人员实施办法》有关规定,市体育局直属单位宁波体育运动学校,决定面向社会公开招聘事业编制教练员1名。现就有关事项公告如下:
一、招聘单位简介
宁波体育运动学校是宁波市体育局直属事业单位,机构规格相当于行政正处级,经费预算形式为全额拨款,是宁波市唯一一所面向全省招生、培养体育后备人才的全日制重点体育中专学校,是综合性“国家重点高水平体育后备人才基地”。学校集学前教育、九年制义务教育和中专教育为一体,开设有田径、体操、艺术体操、足球、篮球、排球、射击、乒乓球、击剑、马术、羽毛球、街舞等22个奥运竞技项目。
二、招聘原则和办法
招聘工作坚持公开、平等、竞争、择优原则,按照德才兼备的用人标准,采取公开报名、统一考试和择优聘用的办法进行,通过专业技能测试、面试、体检和考核等程序面向社会公开招聘事业编制教练员。
三、招聘对象基本条件
(一)遵守中华人民共和国宪法、法律和法规;
(二)遵守纪律、品行端正,具备良好的职业素质;
(三)具有招聘岗位所需的学历(学位)、资历、专业、任职资格、职业(执业)资格及技能等要求;
(四)具有适应岗位要求的身体条件;
(五)具备岗位所需的其他条件。
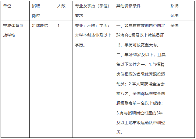
四、招聘单位、岗位、人数、专业、学历和范围及资格条件

注:年龄计算时间均截止为公告发布之日。
五、招聘办法和步骤
(一)报名与资格审查
1.报名时间:2026年4月20日9:00至4月27日16:00 。
2.报名方法:采取电子邮件方式接受报名,不设现场报名,不接受邮寄报名。应聘人员应在报名时间内将报名材料制成压缩包,以电子邮件方式发送至报名邮箱。压缩包内应包含以下文件:(1)《宁波市体育局直属事业单位公开招聘工作人员报名表》(电子文档和签字后扫描件);(2)本人身份证(需正反面);(3)本人近期免冠2寸彩色电子照片;(4)自大专以来全部学历及学位证书;(5)岗位要求的资格证书、劳动合同、社保证明、带训证明、比赛获奖证书等证明材料和其他体现业绩水平、工作经历的材料;(6)在职人员需提供现工作单位的同意报考证明。压缩包名称及邮件标题均为“岗位名称+应聘人员姓名+手机号码”,文件大小一般应不超过20MB。
宁波体育运动学校报名邮箱:fk666218@126.com;
报考者在填报过程中请认真填写报考信息。逾期不再受理报名。
3. 资格审核
报名时,招聘单位将对应聘人员的报考资格进行审查,向审查未通过者说明理由。材料不全或提供材料与报考资格条件不相符者,不能通过报名资格审查。
报考岗位的应聘人数和招聘计划数之比须不低于3:1;在规定的报名时间内,若符合报考条件的应聘人数和招聘计划数比例不足3:1的,将取消该岗位招聘。
(二)考试
本次公开招聘教练岗位采取专业技能测试和面试相结合的办法进行。面试委托有考试命题资质的独立第三方机构命题。
1.专业技能测试
专业技能测试主要测试应聘人员专业素养和工作能力。专业技能测试总分为100分(不足60分者淘汰)。专业技能测试后,根据专业技能测试成绩从高分到低分按1:3比例确定面试对象(不足比例的按实际人数进入面试)。专业技能测试成绩及进入面试人员名单将于考后15个工作日内在宁波市体育局网站(https://tyj.ningbo.gov.cn)上公布。
2.面试
面试主要测试报考者口头表达能力、应变能力、分析能力、回答问题准确性和举止仪表等,满分为100分,不足60分者淘汰。考生凭准考证和身份证参加面试。面试对象不按规定的时间和地点参加面试的,视作放弃面试。放弃面试空缺入围名额不递补。
面试前须通过资格复审,未按要求参加复审或复审不通过的,不得参加面试。资格复审和面试工作的具体安排请入围面试人员关注宁波市体育局网站的通知(资格复审具体办法和面试的时间、地点将同时在网上公布)。
3.成绩
总成绩为专业技能测试成绩的50%和面试成绩的50%之和,满分100分。在面试合格人员中,按总成绩从高分到低分按1:1的比例确定体检、考察对象,总成绩相同,按专业技能测试成绩排序,总成绩和专业技能测试成绩都相同的增加考试科目。
面试和考试总成绩以及参加体检与考察人员名单于面试结束5个工作日内在宁波市体育局网站(https://tyj.ningbo.gov.cn)上公布。
(三)体检与考核
体检由各招聘单位自行组织(要求在县级以上综合性医院或设区市的市级体检中心进行),费用自理。体检工作参照《关于修订〈公务员录用体检通用标准(试行)〉及〈公务员录用体检操作手册(试行)〉有关内容的通知》(人社部发〔2016〕140号)、《关于印发<公务员录用体检特殊标准(试行)>的通知》(人社部发〔2010〕82号)和《关于进一步做好公务员考试录用体检工作的通知》(人社部发〔2012〕65号)等文件规定执行。报考人员不按规定的时间、地点参加体检的,视为放弃体检。
体检结束后,招聘单位将对体检合格者的思想政治表现、道德品质、业务能力、工作实绩等情况进行详细考核。考核不合格者淘汰。
因体检或考核不合格出现招聘岗位空缺时,在面试合格人员中,按考试总成绩从高分到低分依次递补。
(四)公示与聘用
拟聘用人员名单由主管部门报经市人力资源和社会保障局核准后,同时在宁波人力资源和社会保障局网和宁波市体育局网上公示七个工作日。公示期满后无异议,办理人事关系转移手续并签订聘用合同。在办理人事关系转移手续时仍将审核档案资料,若发现招聘人员档案资料有不符合报考条件的,将取消聘用资格。
本次公开咨询电话:
宁波体育运动学校:0574-87901168、0574-87905045;
本次公开招聘监督电话:0574-89186149。
宁波市体育局
2026年4月16日
全国客服咨询电话: 25585088
传真:
邮箱: