2026年度宁波交通工程建设集团有限公司招聘公告
2026-04-15 14:44:56 | 点击量: 1262
宁波交通工程建设集团有限公司是上市公司宁波建工股份有限公司全资子公司。公司拥有公路工程施工总承包特级、工程设计公路行业甲级、港口与航道工程施工总承包一级、市政公用工程施工总承包一级、公路养护工程施工全序列以及多项专业承包一级等资质。公司主要围绕公路、港口与航道、市政、轨道交通工程等核心建设领域,整合工程项目投资、建设管理、设计及施工总承包、公路运营及养护、交通科技研发等服务于一体,致力于成为城乡建设与发展的责任分担者及综合服务提供商,打造集投、建、运、养全产业链一体化的大型综合交通建设集团。
一、招聘信息
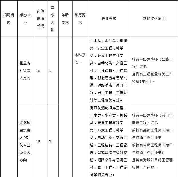
(一)岗位信息






注:年龄以2026年4月为节点计算。
二、招聘程序
(一)报名时间与方式
1、简历投递时间:公告之日起至2026年4月 22 日。
2、登录宁波人才网(http://www.nbrc.com.cn/)或宁波交通工程建设集团有限公司官网(http://www.nceg.com.cn),下载报名表(见附件)填写,邮件标题以“岗位申请代码+姓名+联系方式”发送至NCEGHR@163.com邮箱(邮件附件包含报名表、学历证书原件扫描件、身份证扫描件、职称证书扫描件)。
3、报名咨询电话:叶老师,电话0574-89386599
(二)资格审查。根据报名简历进行审核筛选,确定参加面试(笔试)人员,并电话或邮件形式通知面试(笔试)时间和地点。
(三)笔试、面试。时间、地点另行通知。参加面试人员需携带相关资格材料原件和复印件,提供的各类资料复印件恕不退还。
(四)体检、考察。对于入围的人员,公司统一组织体检、背景调查,时间、地点另行通知。体检或背景调查不合格者淘汰。报考人员放弃体检或背景调查的,视作放弃录用资格。
三、其他注意事项:
(一)有下列情形之一者不受理应聘及录用:
1、在刑事处罚期内的;
2、涉嫌违纪违法正在接受有关机关审查尚未做出结论的;
3、有其他不适宜录用情形的。
(二)应聘人员须对所提交材料的真实性、完整性负责。凡发现弄虚作假、隐瞒重大事项或不符合报考条件的,一经查实,立即取消应聘或录用资格。
(三)应聘者在报名期以外时间报名无效,未使用公司统一提供应聘登记表模板的报名无效。
全国客服咨询电话: 25585088
传真:
邮箱: