宁波人才服务有限公司2025年人员招聘公告
2025-09-30 10:43:20 | 点击量: 1500
宁波人才服务有限公司是宁波人才发展集团直属国有全资子公司。公司始终坚持“推动一流城市与一流人才双向成就”的服务理念,努力抢抓新时代人才工作发展机遇,确立人才招引、人才考试评价、人才科创服务、人才综合服务等四大业务板块,倾力打造一流的人力资源综合服务平台,荣获宁波市现代服务业30佳企业、宁波市首批“专精特新”人力资源服务机构、浙江省人力资源服务机构测评20强、浙江省人力资源服务机构服务重点产业50强、浙江省人力资源服务机构猎头100强等荣誉称号,以高水平的人才服务助力宁波经济社会高质量发展。
因公司业务发展需要,面向社会公开招聘员工5名。现就有关事项公告如下:
一、招聘原则和办法
招聘工作坚持公开、平等、竞争、择优原则,按照德才兼备的用人标准,采取公开报名和校园招聘的办法进行。
二、基本条件
(一)思想政治素质好,遵纪守法,品行端正,具备良好的职业素质;
(二)具备国家承认的学历学位,且具有招聘职位所需的专业、职业(执业)资格要求;
(三)本次招聘所涉及的年龄、工作经历、职业资格、学历学位证书取得时间统一截至2025年10月;
(四)毕业于US/QS世界排名前100位大学、国内“双一流”高校的优先;
(五)具有适应岗位要求的身心条件;
(六)有下列情形之一者不受理应聘:
1、刑满释放的或在刑事处罚期内的;
2、涉嫌违纪违法正在接受有关机关审查尚未作出结论的;
3、被行政机关、事业单位、国有企业辞退、开除的;
4、与原单位有劳动纠纷的;
5、有其他不适宜聘用情形的。
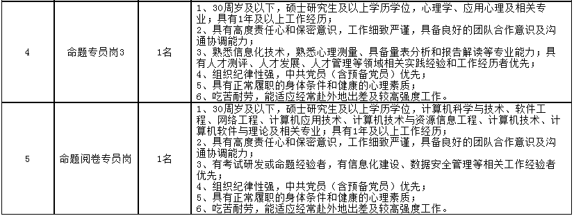
三、招聘岗位、人数、学历学位及资格条件


备注:国(境)外留学回国(境)人员须于2025年10月31日前取得相应学历学位,且已取得教育部留学服务中心认证,到期未取得的不予录用。
岗位咨询电话:0574-89116701
咨询电话受理时间:9:00-11:30,13:30-17:30(节假日除外)
四、招聘程序
(一)报名方式与时间
1、报名时间:2025年10月9日-2025年10月20日。
2、报名方式:
指定报名链接地址:http://bm.nbrc.cn/
进入报名系统后选择进入“宁波人才服务有限公司2025年人员招聘公告”,在仔细阅读相关公告信息后,按要求输入个人信息,同时上传本人的电子照片(近1年内拍摄的免冠、正面证件照,jpg格式,照片为30k以内,不大于160×200像素,不小于80×120像素),逾期不再受理注册及报名。报名截止前未上传照片者,视为初审不合格。应聘人员须对在网上提交本人信息的真实性负责,岗位要求的填报信息需填写详实,凡弄虚作假者一经查实,即取消资格。报名成功的,将显示报考序号,请考生记录本人报考序号,以便后续查询审核结果。
(二)初试
初试时间地点另行通知。
1、档案信息化项目主管及以下的岗位,将对通过资格复审的应聘者进行初试,若符合条件人选超过15人,则增设笔试环节,笔试分达到60分及以上的视为笔试合格,笔试合格者对应岗位需求条件按照招聘人数不超过1:6的比例进入面谈(不足比例的按实际人数确定)。
2、命题专员(岗1、岗2、岗3)及命题阅卷专员岗位,所有报名成功人员均需参加初试,先进行笔试,笔试分达到60分及以上的视为笔试合格,笔试合格者对应岗位需求条件按照招聘人数不超过1:6的比例进入面谈(不足比例的按实际人数确定)。面谈前将对入围面谈的应聘人员进行资格复审,资格复审通过的,方可进入面谈。面谈满分为100分,80分为合格。按照笔试成绩和面谈成绩各占50%的比例核算报考者初试成绩。
3、所有岗位最终根据应聘者初试成绩(从高分到低分)按招聘职位指标数1:3确定复试人员(不足比例的按实际人数确定),初试成绩不计入复试环节。
(三)资格复审
1、资格复审时间地点另行通知。提供的各类资料复印件恕不退还。所提供证明材料与报名岗位资格条件不相符者,取消资格。
2、符合条件的报名人数较少的,酌情核减或取消招聘指标。
3、资格审查贯穿全过程,应聘者对所提供材料的真实性负责,凡发现报名人员存在提供虚假材料或有违法违纪情况的,即取消应聘资格。
(四)复试
复试采取面试方式,时间地点另行通知。面试满分为100分,面试合格分为80分,面试成绩不合格者淘汰。面试结束后,按照招考岗位指标数,根据成绩从高分到低分按1:1的比例确定体检对象。如合适人选不足,酌情核减或取消招聘指标。
(五)体检、考察
公司统一组织体检、考察,时间地点另行通知。体检合格者进入考察,考察采取实地考察或背景调查等方式进行。体检或考察不合格者淘汰。报考人员放弃体检或考察,视作放弃聘用资格。
(六)公示、聘用
考察结束后,对拟聘用人员进行公示,公示期为3个工作日。公示期满无异议,按有关规定办理相关聘用手续。对反映有影响聘用问题并查有实据的,不予办理。拟聘用人员必须在规定的时间内报到并签订劳动合同或就业协议,无正当理由逾期不报到的或报到后不愿签订劳动合同的,取消聘用资格。
在体检、考察、公示、聘用期间有放弃者或被证明不符合录用条件者,视情确定是否递补,递补人员需通过体检、考察、公示等程序后,办理聘用手续。
全国客服咨询电话: 25585088
传真:
邮箱: