宁波市住房和城乡建设局局属事业单位公开招聘公告
2025-09-12 09:22:03 | 点击量: 1495
根据《宁波市事业单位公开招聘工作人员实施办法》等有关规定,宁波市住房和城乡建设局所属部分事业单位决定公开招聘事业编制工作人员。现就有关事项公告如下:
一、招聘单位简介
1、宁波市住房保障和房屋征收管理中心是宁波市住房和城乡建设局所属公益一类事业单位,机构规格相当于行政副局级,经费预算形式为财政全额补助。主要职责是:参与宁波市住房保障和住房制度改革工作;参与宁波市保障性住房建设、房源筹集、配租配售和国有土地上房屋征收与补偿工作。
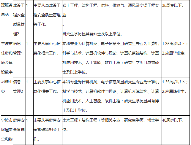
2、宁波市建设工程安全质量管理服务总站是宁波市住房和城乡建设局所属公益一类事业单位,机构规格相当于行政正处级,经费预算形式为全额补助。主要职责是:负责做好市六区范围内市级及以上审批的房屋建筑、市政公用、轨道交通工程的质量安全、文明施工,以及建设、监理、施工等责任主体的质量安全、文明施工行为和检测单位检测行为的管理服务工作;协助拟订建设工程质量安全制度、办法和规范标准;配合对区县(市)管理服务机构的指导培训、考核检查等;配合建设工程消防设计审查、验收和备案抽查等。
3、宁波市住房和城乡建设数字治理中心是宁波市住房和城乡建设局所属公益一类事业单位,机构规格相当于行政正处级,经费预算形式为全额补助。主要职责是:全市城建档案行业管理和各类城建档案及资料的接收、保管、利用服务,住建系统电子政务应用、信息化基础设施和网络安全体系的建设、管理、维护以及公共数据的管理,住建领域城市管理流转事件的分派处置、闭环和分析等职责。
4、宁波市房屋安全和物业管理中心是宁波市住房和城乡建设局所属公益一类事业单位,机构规格相当于行政正处级,经费预算形式为财政全额补助。主要职责是:全市物业行业发展及管理、国有土地上既有住宅房屋装修备案管理、危害房屋使用安全行为管理、城乡既有房屋使用安全管理、物业专项维修资金、物业保修金和小区公共资金管理等行政辅助工作;承担全市房屋白蚁防治管理等行政辅助和技术支撑工作;参与全市物业服务行业高质量发展和住宅小区治理体系研究、住宅小区整治改造工作。
5、宁波市城乡建设发展研究中心是宁波市住房和城乡建设局所属公益一类事业单位,机构规格相当于行政正处级,经费预算形式为财政全额补助。主要职责是:住房和城乡建设及城市管理重大政策、改革发展战略、课题研究,中长期发展规划编制修订,以及重点行业领域专项发展规划、专项规划编制修订等指导的技术支撑工作;协助做好住房和城乡建设及城市管理的投资促进、经济运行、重点行业监测分析、统计指导等行政辅助工作。
6、宁波市城市更新中心是宁波市住房和城乡建设局所属公益一类事业单位,机构规格相当于行政正处级,经费预算形式为财政全额补助。主要职责是:城市更新、海绵城市建设、绿道建设、城中村改造、完整社区建设、村镇建设、名城名镇名村保护中长期发展规划、政策课题研究和重点片区策划方案编制的技术支撑工作,以及相关领域管理体制机制研究实施和项目统筹指导等行政辅助工作,承担城市体检统筹指导及市级城市综合体检、重点片区城市体检实施等行政辅助工作、承担宁波历史文化名城、市区内历史文化街区保护规划编制等技术支撑工作,以及全市保护规划编制实施管理的统筹指导等行政辅助工作。
7、宁波市市政设施中心是宁波市住房和城乡建设局所属公益一类事业单位,机构规格相当于行政正处级,经费预算形式为财政全额补助。主要职责是:负责市级市政设施(含城市道路、桥梁、隧地道、照明)的养护和安全运行管理工作;参与市级设施建管衔接、验收和移交工作;协助承担市政设施养护行业管理,停车场管理,综合管廊、城镇燃气和集中供热行业运营监管,汽车加氢站运营监管等工作;参与应急预案编制、应急处置和事故调查等工作;协助做好行业科技创新及智慧化推进工作;指导城镇燃气、集中供热等公用行业开展生活生产服务工作;承担城镇燃气、集中供热、汽车加氢气站的技术支撑工作;承担城镇燃气行业从业人员教育培训及燃气安全社会化科普;参与拟订行业政策法规、规范标准及发展、专项规划;协助承担城市道路临时占用、挖掘以及城镇燃气、汽车加氢站经营的许可审批,燃气燃烧器具安装和维修企业的资质核准,停车场、集中供热的备案等工作;负责市级城市照明监控平台、智慧停车服务平台的日常管理。
8、宁波市市容环境卫生指导中心是宁波市住房和城乡建设局所属公益一类事业单位,机构规格相当于行政正处级,经费预算形式为财政全额补助。主要职责是:城市容貌、道路保洁、生活垃圾分类、户外广告设施设置、建筑垃圾处置、公厕管理、粪便无害化处置等行政管理的行政辅助工作。
二、招聘原则和办法
招聘工作坚持公开、平等、竞争、择优原则,按照德才兼备的用人标准,采取公开报名、统一考试和择优聘用的办法,通过资格审查、考试、体检和考察等程序进行。
三、招聘对象基本条件
1.遵守中华人民共和国宪法、法律和法规;
2.遵守纪律、品行端正,具备良好的职业素质;
3.具有招聘岗位所需的学历、资历、专业及技能要求;
4.具有适应岗位要求的身体条件;
5.具备岗位所需的其他条件。
四、招聘岗位、人数、专业、学历和范围及资格条件




备注:1.年龄的计算截止时间为公告发布之日。2.历届生须已取得招聘岗位要求的学历学位证书。3.2026年普通高校应届毕业生(2025年10月1日至2026年9月30日毕业)可凭学生证、就业协议或就业推荐表报名,但须在2026年9月30日前取得相应的学历学位,到期未取得的不予录用;2026年1月1日至2026年12月31日毕业的国(境)外留学回国(境)人员可等同于国内2026年普通应届毕业生,报考时仍未毕业的可凭国(境)外学校学籍证明报名,但须于2027年1月31日前取得国家教育部出具的学历学位认证书(到期未取得的不予录用),国(境)外留学人员专业相近的以所学课程为准。 2024年、2025年普通高校毕业生(2023年10月1日至2025年9月30日毕业),或2024年1月1日至2025年12月31日毕业并在2025年12月底前取得学位证书和国家教育部出具的学历学位认证书的国(境)外留学人员,以及按国家政策规定可以享受应届毕业生就业待遇的其他情形人员,可按2026年应届毕业生身份应聘。
五、招聘办法和步骤
(一)报名与资格初审
1、报名
(1)网上报名
时间:2025年9月17日9:00至9月24日16:00
报考者登录宁波市考试网上报名系统(https://bmxt.nbhr.org.cn/),点击进入“宁波市部分市本级事业单位公开招聘工作人员 ”,在仔细阅读相关公告信息后,按要求输入个人信息,严格按照招聘所设条件进行报名,每位报考者只能选报一个单位一个职位,填报过程中请认真填写报考信息。逾期不再受理注册及报名。
(2)现场报名
现场确认报名时间:2025年9月20日(9:00-14:00)
现场确认报名地点:宁波国际会展中心(宁波市鄞州区会展路181号)。
2、资格初审
时间:2025年9月25日9:00至9月26日16:00
此期间,招聘单位将对应聘人员的报考资格进行初审,应聘人员提供个人信息必须真实有效。初审期间系统不对考生开放。
3、查询并再次报名
时间:2025年9月27日9:00至9月27日16:00
已报名人员登录报名系统查询资格初审结果。通过者不能再报考其他职位;未通过的可再次报名并接受资格初审。
4、缴费确认
时间:2025年9月29日9:00至9月30日16:00
报考人员在规定时间内登录宁波市考试网上报名系统(https://bmxt.nbhr.org.cn/),选择进入“宁波市部分市本级事业单位公开招聘工作人员”,查询初审结果。通过资格初审人员,在规定时间内进行缴费确认,并查询是否完成。未按时缴费确认的,视作自动放弃报考(注:完成缴费才算报名成功)。
笔试考务费标准:50元/科/人(浙价费〔2018〕21号)
报考同一岗位的缴费确认人数与招聘计划数之比不能低于3:1,在规定的缴费确认时间内,符合报考条件的缴费确认人数和招聘计划数比例不足3:1的,将取消该岗位招聘。
5、下载打印准考证
时间:2025年10月16日9:00至10月18日9:30
已报名并缴费确认的人员,在规定时间内登录宁波市考试网上报名系统(https://bmxt.nbhr.org.cn/),选择进入“宁波市部分市本级事业单位公开招聘工作人员”,登录系统,下载打印准考证。
(二)考试
本次公开招聘“硕士研究生学历”岗位考试采取笔试和面试相结合的办法进行。笔试、面试均委托具有考试命题资质的独立第三方机构命题。
“博士研究生学历岗位”采取直接面试形式进行。
1.笔试
笔试的内容为综合基础知识,笔试卷面总分均为100分。笔试时间初定10月18日,具体时间和地点以准考证为准,届时考生凭有效身份证件和准考证参加笔试。
面试对象从笔试合格人员中根据成绩从高分到低分按1:3比例确定(不足比例的按实际人数进入面试)。笔试成绩和进入面试人员名单于笔试结束15个工作日后在宁波市住房和城乡建设局网站公布。
2.资格复审
招聘单位将在面试前对入围人员进行资格复审,具体时间、地点另行通知。
进入资格复审的考生携带本人身份证、学历学位证书和国(境)外学历学位认证书[应届毕业生凭就业协议或推荐表或学生证、国(境)外留学回国(境)人员凭国外学籍证明]、劳动(聘用)合同、养老保险缴费凭证、笔试准考证和近期免冠一寸照片1张以及招聘岗位需要的其他资格证书等相关证件(证明)的原件及复印件参加资格复审。
证件(证明)不全或所提供的证件(证明)与招聘岗位资格条件不相符者,不得通过资格复审。不按规定的时间和地点参加资格复审者视作放弃。资格复审未通过或未按规定时间参加资格复审者不得参加面试。由此产生的面试空缺名额根据笔试成绩从高分到低分的顺序依次递补。
通过资格复审人员现场发放《面试通知》。考生凭身份证、笔试准考证和《面试通知》,按照规定的时间和地点参加面试。
3.面试
面试主要测试报考者口头表达能力、应变能力、分析能力、回答问题准确性和举止仪表等。面试总分为100分,不足60分者为面试不合格,予以淘汰。面试对象不按规定的时间和地点参加面试的,视作放弃面试,由此产生的面试空缺名额不递补。
4.成绩
考试总成绩为笔试成绩的50%和面试成绩的50%之和。在考试合格人员中,根据总成绩由高分到低分按1:1的比例确定体检、考察对象;总成绩相同的,按笔试成绩从高分到低分排序;总成绩和笔试成绩都相同的,增加考试课目。采取直接面试的岗位,面试成绩即为总成绩。应聘人员可在面试结束3个工作日后登录宁波市住房和城乡建设局网站查询面试成绩和进入体检、考察对象名单。
(三)体检与考察
参加体检人员在接到通知后,按规定时间到指定地点参加体检。体检标准参照《浙江省国家公务员录用体检标准(试行)》执行。体检不合格者淘汰。
体检结束后,招聘单位将对体检合格者的思想政治表现、道德品质、业务能力、工作实绩等情况进行考察。考察不合格者予以淘汰。
因体检或考察不合格出现招聘岗位空缺时,在考试合格人员中,按总成绩从高分到低分依次递补。总成绩相同的,取笔试成绩高者。
(四)公示与聘用
根据考试、体检和考察结果,招聘单位集体研究择优确定拟聘人员名单,经宁波市住房和城乡建设局、宁波市人力资源和社会保障局核准后,在宁波市人力资源和社会保障局网站上公示7个工作日。公示期满后无异议的,办理人事关系转移手续并签订聘用合同。在办理人事关系转移手续时仍将审核档案资料,若发现拟聘人员档案资料有不符合报考条件的,将取消聘用资格。
本次公开招聘咨询电话:
宁波市住房保障和房屋征收管理中心:王老师,电话:0574-89180809。
宁波市建设工程安全质量管理服务总站联系人:林老师,电话:0574-89183050。
宁波市住房和城乡建设数字治理中心联系人:李老师,电话:0574-89583011。
宁波市房屋安全和物业管理中心联系人:孙老师,电话:0574-89180603。
宁波市城乡建设发展研究中心联系人:庄老师,电话:0574-89180662。
宁波市城市更新中心联系人:汤老师,电话:0574-89387358。
宁波市市政设施中心联系人:金老师,电话:0574-87191142。
宁波市市容环境卫生指导中心联系人:陈老师,电话:0574-87191165。
宁波市住房和城乡建设局联系人:汪老师,电话:0574-89187220。
宁波市住房和城乡建设局
2025年9月12日
全国客服咨询电话: 25585088
传真:
邮箱: