宁波市市场监督管理局局属事业单位宁波知识产权保护中心公开招聘工作人员公告
2025-09-15 09:11:17 | 点击量: 1453
根据《宁波市事业单位公开招聘工作人员实施办法》和《宁波市市场监督管理局局属事业单位公开招聘工作人员实施细则》有关规定,宁波市市场监督管理局局属事业单位宁波知识产权保护中心决定面向社会公开招聘事业编制工作人员16名。现就有关事项公告如下:
一、招聘单位简介
宁波位于我国东海之滨,历史悠久,文化璀璨,人杰地灵,素有港城、商城、名城、绿城之称,连续多年被评为公众首选宜居城市之一,是全国首批对外开放的沿海港口城市,是全国工业大市和重要的先进制造业基地。
宁波知识产权保护中心由国家知识产权局和宁波市委编办批复成立,是宁波市市场监督管理局(知识产权局)局属的公益一类全额拨款事业单位,于2018年11月15日正式揭牌成立。主要承担全市特定领域专利申请快速预审、知识产权维权援助、知识产权运营服务、海外知识产权纠纷应对指导、专利导航等职能,并负责市知识产权综合体运营工作。
二、招聘原则和办法
招聘工作坚持公开、平等、竞争、择优原则,按照德才兼备的用人标准,采取公开报名、统一考试和择优聘用的办法进行,通过笔试、面试、体检和考核等程序面向社会公开招聘事业编制工作人员。
三、招聘对象基本条件
(一)遵守中华人民共和国宪法、法律和法规;
(二)遵守纪律、品行端正,具备良好的职业素质;
(三)具有招聘岗位所需的学历、资历、专业、任职资格、职业(执业)资格及技能要求;
(四)具有适应岗位要求的身体条件;
(五)具备岗位所需的其他条件。
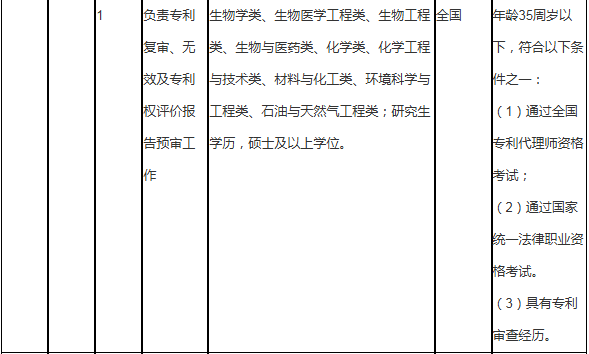
四、招聘岗位、人数、专业、学历、范围及资格条件等




注:1.年龄、工作经历的计算截止时间为公告发布之日;
2.工作经历要求提供单位证明及社保缴纳证明;
3.最低服务年限为5年(含试用期);
4.2025年普通高校应届毕业生(2024年10月1日至2025年9月30日毕业)可凭学生证、就业协议或就业推荐表报名,但须在2025年9月30日前取得相应的学历学位,到期未取得的不予录用;2025年1月1日至2025年12月31日毕业的国(境)外留学回国(境)人员可等同于国内2025年普通应届毕业生,报考时仍未毕业的可凭国(境)外学校学籍证明报名,但须于2025年12月31日前取得国家教育部出具的学历学位认证书(到期未取得的不予录用),国(境)外留学人员专业相近的以所学课程为准。2023年、2024年普通高校毕业生(2022年10月1日至2024年9月30日毕业),或同期毕业并可在2025年12月底前取得学位证书和国家教育部出具的学历学位认证书的国(境)外留学人员,以及按国家政策规定可以享受应届毕业生就业待遇的其他情形人员,可按2025年应届毕业生身份应聘。
五、招聘办法和步骤
(一)报名与资格审查
1.报名时间:2025年9月17日9:00—9月23日16:00。
2.报名方式:本次考试采取网络报名方式。报考者登录宁波市考试网上报名系统 (https://bmxt.nbhr.org.cn/),选择“宁波市市场监督管理局局属事业单位公开招聘事业编制工作人员公告”,在仔细阅读相关公告信息后,按要求输入个人信息,严格按照招聘所设条件选择岗位进行报名(不如实填写的,取消报名资格)。在网上填写报名表后,还要把报名登记表(附件《宁波知识产权保护中心公开招聘工作人员报名表》)、身份证、毕业生推荐表、学生证、学历学位证书、工作经历证明、社保缴纳证明(具体提供材料视报考岗位的条件要求而定)等材料以PDF格式打包上传。逾期不再受理注册及报名。现场咨询:2025年9月20日(9:00-14:00), 现场确认报名地点:宁波国际会展中心(宁波市鄞州区会展路181号)。
3.资格初审
时间:2025年9月24日9:00至9月25日16:00。
此期间,将对应聘人员的报考资格进行审核。应聘人员提供的个人信息必须真实有效,将对应聘人员的报考资格进行初审,向初审未通过者说明理由。初审期间不对考生开放系统。
4.资格审核结果查询并再次报名
时间:2025年9月26日9:00-16:00。
报考人员在规定时间内登录系统查询初审结果。通过者不能再报考其他职位;未通过的可再次报名并接受资格初审。
5.缴费确认
时间:2025年9月28日9:00至9月29日16:00。
报考人员在规定时间内登录宁波市考试网上报名系统(https://bmxt.nbhr.org.cn/),选择进入“宁波市市场监督管理局局属事业单位公开招聘事业编制工作人员公告”,查询初审结果。通过资格初审人员,在规定时间内进行缴费确认,并查询是否完成。未按时缴费确认的,视作自动放弃报考(注:完成缴费才算报名成功)。报考岗位的应聘人数与招聘计划数之比不能低于3:1,在规定的报名时间内,符合报考条件的应聘人数和招聘计划数比例不足3:1的,将核减招聘计划,招聘指标为1个的予以取消。
笔试考务费标准:50元/科/人(浙价费〔2018〕21号)
6.下载打印准考证
时间:2025年10月10日9:00至10月12日9:30。
已报名并缴费确认的人员,在规定时间内登录宁波市考试网上报名系统(https://bmxt.nbhr.org.cn/),选择进入“宁波市市场监督管理局局属事业单位公开招聘事业编制工作人员公告”,登录系统,下载打印准考证。
(二)考试
本次公开招聘考试采取笔试和面试相结合的办法。笔试、面试试题委托具有考试命题资质的独立第三方机构命题。
1.笔试
专利预审岗位笔试内容为综合基础知识,专利确权和确权维权岗位笔试内容为综合基础知识和岗位相关的专业知识,笔试总分为100分。笔试时间初定于10月12日上午,最终具体时间、地点和考试事项详见准考证,考生凭身份证和准考证参加笔试。
笔试后,根据笔试成绩从高分到低分按1:3比例确定面试对象(不足比例的按实际人数进入面试),如出现最后一名进入面试的成绩相同,可并列进入面试。笔试成绩和进入面试人员名单将于笔试结束15个工作日后在宁波市市场监督管理局(知识产权局)网站上公布。
2.资格复审
招聘单位将在面试前,对入围人员进行资格复审,具体时间、地点将在宁波市市场监督管理局(知识产权局)官网站上另行通知。参加资格复审者请携带身份证、学历(学位)证书、岗位要求的其他资格证书、工作经历证明、社保缴纳证明等原件及复印件(具体提供材料视报考岗位的条件要求而定)。证件(证明)不全或所提供的证件(证明)与报考资格条件不相符者,不能通过资格复审;不按规定的时间和地点参加资格复审者视作自动放弃。通过资格复审的考生现场领取《面试通知》,考生凭身份证和《面试通知》,按照《面试通知》上规定的时间和地点参加面试。因资格审查未通过或自动放弃而产生的空缺面试名额,按笔试成绩从高分到低分依次递补并参加资格复审。
3.面试
考生凭身份证和准考证,按照《面试通知》上规定的时间和地点参加面试。面试主要测试报考者口头表达能力、应变能力、分析能力、回答问题准确性和举止仪表等。面试总分为100分,不足60分者淘汰。面试对象不按规定的时间和地点参加面试的,视作放弃面试。放弃面试出现的空缺入围名额不再递补。
4.成绩
考试总成绩为笔试成绩的40%和面试成绩的60%之和,满分100分。在面试合格人员中,按总成绩从高分到低分按1:1的比例确定体检、考核对象,若总成绩相同,按笔试成绩排序,总成绩和笔试成绩都相同的增加考试科目。面试和考试总成绩以及参加体检与考核人员名单于面试结束3个工作日内在宁波市市场监督管理局(知识产权局)网站上公布。
(三)体检与考核
参加体检人员在网上下载体检通知(或在接到电话通知)后,按要求时间到指定地点参加体检,体检标准参照《浙江省国家公务员录用体检标准(试行)》执行。
体检结束后,招聘单位将对体检合格者的思想政治表现、道德品质、业务能力、工作实绩等情况进行详细考核。考核不合格者淘汰。
因体检或考核不合格出现招聘岗位空缺时,在面试合格人员中,按考试总成绩从高分到低分依次递补。
(四)公示与聘用
拟聘用人员名单由主管部门报经市人力资源和社会保障局核准后,同时在宁波人力资源和社会保障局网及宁波市市场监督管理局(知识产权局)网上公示七个工作日。公示期满后无异议,办理人事关系转移手续并签订聘用合同。在办理人事关系转移手续时将审核档案资料,若发现招聘人员档案资料有不符合报考条件的,将取消聘用资格。
六、其他事项
(一)被聘用人员需自愿服从组织分配,接到聘用通知后,必须在规定的时间内报到,无正当理由不在规定期限内报到的,取消聘用资格。
(二)按照《关于建立“三项制度”进一步规范事业单位进人的通知》(甬人社发〔2015〕177号)规定,对有与领导干部(含事业单位负责人)系夫妻关系、直系血亲关系、三代以内旁系血亲或者近姻亲关系的应聘人员参加领导干部任职的部门所属事业单位或本单位公开招聘,领导干部(含事业单位负责人)应当落实回避制度。
(三)报考者在选拔程序各环节中的违纪违规行为,按照国家人力资源和社会保障部《事业单位公开招聘违纪违规行为处理规定》(中华人民共和国人力资源和社会保障部35号令)处理。
报考人员在初审、复审等过程中提交的所有注册信息和材料应当真实、准确、有效。凡提供虚假信息和材料获取报考资格的,或有意隐瞒本人真实情况的,一经查实,即取消报考或聘用资格。
(四)本次公开招聘咨询电话:0574-87978904,
监督电话:0574-87978977。
联系时间:工作日9:00-11:30,13:00-16:30。
全国客服咨询电话: 25585088
传真:
邮箱: