宁波市民政局所属事业单位公开招聘工作人员公告
2025-07-23 10:03:45 | 点击量: 1442
根据《宁波市事业单位公开招聘工作人员实施办法》,宁波市民政局所属事业单位拟招聘事业编制人员17名,现就有关事项公告如下:
一、招聘单位简介
宁波市福利彩票发行中心为市民政局所属公益二类事业单位,机构规格为正处级,主要职责是负责全市福利彩票的销售和管理,销售系统的建设和维护,福利彩票兑奖服务,福利彩票形象建设、营销宣传、队伍建设等,协助归集、分配福利彩票发行费和公益金,代扣代缴中奖人员偶然所得税等。
宁波市精神病院(宁波市民康医院)为市民政局所属公益二类事业单位,机构规格为正处级,主要职责是为患有精神疾病的政府特困供养人员、优抚对象、流浪乞讨等困难人员以及社会各类精神病人提供收养收治,承担市民心理健康促进和精神病的医疗、防治、康复、教学、科研任务以及精神病司法鉴定等。
宁波市救助管理站(宁波市居民家庭经济状况信息中心)为市民政局所属公益一类事业单位,机构规格为正处级,主要职责是为宁波市区范围内生活无着的流浪、乞讨人员提供临时食宿、急病救治、协助返回等救助服务,为流浪乞讨等生活无着未成年人承担临时监护责任;承担市居民家庭经济状况信息平台建设及日常维护,参与拟订居民家庭经济状况核对的相关政策、工作规范和管理制度等。
宁波市社会福利院(宁波市恩美儿童福利院、宁波市未成年人救助保护中心、宁波市恩美儿童学校)为市民政局所属公益一类事业单位,机构规格为正处级,主要职责是收留托养政府特困供养人员、重点优抚对象、孤残困境儿童和其他困难救助帮扶对象,开展院内儿童及社会困难残障儿童的特殊教育工作。协助政府职能部门开展全市未成年人关爱保护工作等。
二、招聘原则和办法
招聘工作坚持公开、平等、竞争、择优原则,按照德才兼备的用人标准,采取公开报名、统一考试和择优聘用的办法进行,通过考试、体检和考核等程序面向全国公开招聘事业编制工作人员。
三、招聘对象基本条件
(一)遵守中华人民共和国宪法、法律和法规;
(二)遵守纪律、品行端正,具备良好的职业素质;
(三)具有招聘岗位所需的学历、资历、专业、任职资格、职业(执业)资格及技能要求;
(四)具有适应岗位要求的身体条件;
(五)具备岗位所需的其他条件。
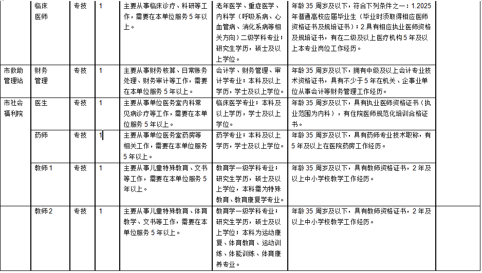
四、招聘岗位、人数、专业、学历和范围及资格条件



注:1.年龄的计算截止时间均为公告发布之日。35周岁及以下计算时间为1989年7月23日(含)以后出生。
2.2025年普通高校应届毕业生(2024年10月1日至2025年9月30日毕业)未取得学历学位证书者,可凭就业推荐表和《教育部学籍在线验证报告》报名,但须在2025年9月30日前取得相应的学历学位证书,到期未取得的不予录用;2025年1月1日至2025年12月31日毕业的国(境)外留学回国(境)人员可等同于国内2025年普通应届毕业生,报考时仍未毕业的可凭国(境)外学校学籍证明报名,但须在2025年12月31日前取得相应的学历学位证书和国家教育部出具的学历学位认证书,到期未取得的不予录用,国(境)外留学人员专业相近的以所学课程为准。
2023年、2024年普通高校毕业生(2022年10月1日至2024年9月30日毕业),或同期(2022年10月1日至2024年12月31日)毕业并可在2024年12月底前取得学位证书和国家教育部出具的学历学位认证书的国(境)外留学人员,以及按国家政策规定可以享受应届毕业生就业待遇的其他情形人员,可按应届毕业生身份应聘。
五、招聘办法和步骤
(一)报名与资格审查
1. 报名办法
本次考试采用网络报名方式。
报名时间:2025年7月25日9:00至7月31日16:00。
网址:宁波市考试网上报名系统( (https://bmxt.nbhr.org.cn/ )。报名人员登录宁波市考试网上报名系统(https://bmxt.nbhr.org.cn/),选择进入“2025年宁波市事业单位第二批集中公开招聘工作人员”,在仔细阅读相关公告信息后,按要求输入个人信息,严格按照招聘所设条件进行报名,填报过程中请认真填写报考信息。逾期不再受理注册及报名。
2. 资格初审
时间:2025年8月1日9:00至8月4日16:00。
此期间,招聘单位将对应聘人员的报考资格进行初审,应聘人员提供个人信息必须真实有效。初审期间系统不对考生开放。
3. 查询并再次报名
时间:2025年8月5日9:00至8月5日16:00。
已报名人员登录报名系统查询资格初审结果。通过者不能再报考其他职位;未通过的可再次报名并接受资格初审。
4. 缴费确认
时间:2025年8月6日9:00至8月8日16:00。
报考人员在规定时间内登录宁波市考试网上报名系统( (https://bmxt.nbhr.org.cn/ ),选择进入“2025年宁波市事业单位第二批集中公开招聘工作人员”,查询初审结果。通过资格初审人员,在规定时间内进行缴费确认,并查询是否完成。未按时缴费确认的,视作自动放弃报考(注:完成缴费才算报名成功)。
笔试考务费标准:50 元/科/人(浙价费〔2018〕21 号)
报考同一岗位的缴费确认人数与招聘计划数之比不能低于3:1,在规定的缴费确认时间内,符合报考条件的缴费确认人数和招聘计划数比例不足3:1的,将核减该岗位拟招聘人数或取消该岗位招聘(同一岗位招聘指标为数个的,相应核减招聘指标;招聘指标为1个的予以取消)。
5. 下载并打印准考证
时间:2025年8月28日9:00至 8月30日9:30。
通过资格初审的报考人员在规定时间内登录宁波市考试网上报名系统((https://bmxt.nbhr.org.cn/),选择进入“2025年宁波市事业单位第二批集中公开招聘工作人员”,登录系统,下载打印准考证。
(二)考试
本次公开招聘考试,对岗位要求硕士研究生学历学位起点的公开招聘采取直接面试方法进行,符合招聘条件的应聘人数与招聘计划数之比达到或超过20∶1的增加笔试环节,其中宁波市精神病院所有招聘岗位均采取笔试和面试相结合的办法。
笔试和面试均委托具有考试命题资质的独立第三方机构进行。考试的时间、地点和具体事项详见准考证或公告。应聘者凭准考证和有效身份证,按规定的时间和地点参加考试,不按规定的时间和地点参加考试的,视作放弃。
1.笔试
宁波市精神病院的精神科医师、五官科医师、护士、超声医师、口腔医师、公共卫生医师、临床医师和宁波市社会福利院的医生岗位笔试内容为综合基础知识和招聘岗位所必须具备的专业知识,其余岗位笔试内容为综合基础知识,笔试卷面总分为100分,不足60分者淘汰。
笔试初定8月30日。笔试时间、地点和具体考试事项详见准考证,届时考生凭身份证和准考证参加笔试。
笔试后,根据笔试成绩从高分到低分按1:3比例确定资格复审对象(与入围最后一名成绩并列者一并列入,不足比例的按实际人数进入资格复审),笔试成绩和资格复审人员名单于笔试结束15个工作日内在宁波市民政局网站(http://nbmz.ningbo.gov.cn)上公布。
2.资格复审
面试前,招聘单位将对面试入围人员进行资格复审。参加资格复审对象应持个人简历、身份证、学历(学位)证书(海境外留学回国境人员凭国家教育部留学人员服务中心出具的学历学位认证书)、工作经历证明、社保缴纳证明、二年内拍摄的正面免冠1寸彩色照片1张等其他资格条件所需的原件和复印件,在规定时间到指定地点接受资格复审。
证件(证明)不全或所提供的证件(证明)与报考资格条件不相符者,不得参加面试。书面确认不参加面试或未按时参加资格复审的,视作放弃;所空缺名额,按笔试成绩从高分到低分予以递补并参加资格复审。通过资格复审的考生现场可领取《面试通知》。
3.面试
面试主要测试报考者口头表达能力、应变能力、分析能力、回答问题准确性和举止仪表等。面试总分为100分,不足60分者淘汰。采取笔试和面试相结合的岗位,面试成绩占考试总成绩的60%;仅采取面试的岗位,面试成绩即为考试总成绩。
考生凭身份证和《面试通知》在规定的时间和地点参加面试,未按规定的时间和地点参加面试的,视作放弃面试。
4.成绩
考试总成绩为笔试成绩的40%和面试成绩的60%之和,满分100分。在成绩合格人员中,按总成绩从高分到低分按1:1的比例确定体检、考核对象。
总成绩相同,按面试成绩排序;无笔试环节,或总成绩和笔试成绩都相同的增加考试课目。面试总成绩及进入体检考核人员名单将于面试结束3个工作日内在宁波市民政局网站(http://nbmz.ningbo.gov.cn)上公布。
(三)体检与考核
参加体检人员在接体检通知后,按要求时间到指定地点参加体检,体检标准按照《浙江省国家公务员录用体检标准(试行)》执行。报考人员不按规定的时间、地点参加体检的,视为放弃体检。(体检费用由参加体检人员自理)体检结束后,招聘单位将对体检合格者的思想政治表现、道德品质、业务能力、工作实绩等情况进行考核。考核不合格的予以淘汰。
因体检、考核不合格或考生自动放弃出现招聘岗位空缺时,在面试合格人员中,按总成绩从高分到低分依次递补,递补到招聘指标数的3倍位次为止,以后位次人员不再递补。
(四)公示与聘用
考核合格的列入拟聘用人员名单,名单报宁波市人力资源和社会保障局核准后,在宁波人力资源和社会保障局网站、宁波市民政局网站上同时公示7个工作日。公示期满后无异议,办理人事关系转移手续并签订聘用合同,在办理人事关系转移手续时将审核档案资料,若发现招聘人员档案资料有不符合报考条件的,将取消聘用资格。
本次公开招聘咨询电话:
宁波市福利彩票发行中心,联系人:陈老师,联系电话:27663705
宁波市精神病院(宁波市民康医院),联系人:李老师,联系电话:87582311-8404;
宁波市救助管理站(宁波市居民家庭经济状况信息中心),联系人:胡老师,联系电话:87136180;
宁波市社会福利院,联系人:殷老师,联系电话:55874605。
宁波市民政局
2025年7月23日
全国客服咨询电话: 25585088
传真:
邮箱: