关于公布2025年宁波市镇海区公开招聘事业单位工作人员综合岗位笔试成绩及入围面试(专业技能测试)人员名单的公告
2025-07-01 13:59:57 | 点击量: 1628
一、笔试成绩公布
根据《2025年宁波市镇海区公开招聘事业单位工作人员公告》有关规定,综合岗位划定的笔试合格分数线为60分。在笔试合格人员中,根据各招聘单位(岗位)笔试成绩从高分到低分按1:3比例确定面试(专业技能测试)对象(不足比例的按实际人数进入面试(专业技能测试),规定比例内末位考生笔试成绩并列的一并进入面试(专业技能测试))。
现将笔试成绩及入围面试(专业技能测试)人员名单予以公布(见附件)。如有差错请向镇海区人力资源和社会保障局事业单位人事管理科反映,联系电话:0574-89287143。
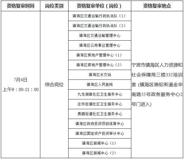
二、资格复审
1、综合岗位资格复审时间定于7月4日,具体时间、地点及单位(岗位)安排见下表。

2、资格复审所需携带的材料(需携带原件及复印件):
本人身份证、《2025年宁波市镇海区公开招聘事业单位工作人员报名表》(需附2寸免冠照)、毕业证书、学位证书等相关材料原件及复印件,部分岗位需要按规定提供专业技术资格证书、执(职)业资格证书、相应的工作经历等相关证件(证明)原件及复印件。国(境)外留学回国(境)人员还需提供所学主干课程相关证明、教育部中国留学服务中心出具的境外学历学位认证书等。
3、证件(证明)不全或所提供的证件(证明)与报考资格条件不相符的,不得参加面试(专业技能测试)。未按规定时间、地点参加资格复审的,视作放弃面试(专业技能测试)资格,不再进入之后的程序。资格复审通过后,领取《面试(专业技能测试)通知》,入围面试(专业技能测试)人员的名单将于笔试成绩公布当日在镇海区人民政府门户网站上公布。
中共宁波市镇海区委组织部
宁波市镇海区人力资源和社会保障局
2025年7月1日
全国客服咨询电话: 25585088
传真:
邮箱: