宁波开放大学公开招聘教师公告
2025-04-24 15:01:48 | 点击量: 1726
根据《宁波市事业单位公开招聘工作人员实施办法》有关规定,宁波开放大学现决定面向全国公开招聘教师7名。现就有关事项公告如下:
一、学校简介
宁波开放大学是一所独立设置的省级开放大学,由国家教育部批准,浙江省人民政府批复,以促进全民终身学习为使命、以现代信息技术为支撑,开展终身教育与服务的新型高等学校,为宁波市人民政府直属的公益二类事业单位,主要开展开放教育、成人教育、社区教育、职业教育、老年教育、社会培训、终身教育公共服务和新时代工匠培育。
二、招聘原则和办法
招聘工作坚持公开、平等、竞争、择优原则,按照德才兼备的用人标准,采取公开报名、统一考核和择优聘用的办法进行,通过资格审查、面谈或考核、体检等程序面向社会公开招聘事业编制报备员额工作人员。
三、招聘对象基本条件
(一)遵守中华人民共和国宪法、法律和法规;
(二)遵守纪律、品行端正,具备良好的职业素质;
(三)具有招聘岗位所需的学历、资历、专业、任职条件、职业(执业)资格及技能要求;
(四)具有适应岗位要求的身体条件;
(五)具备岗位所需的其他条件。
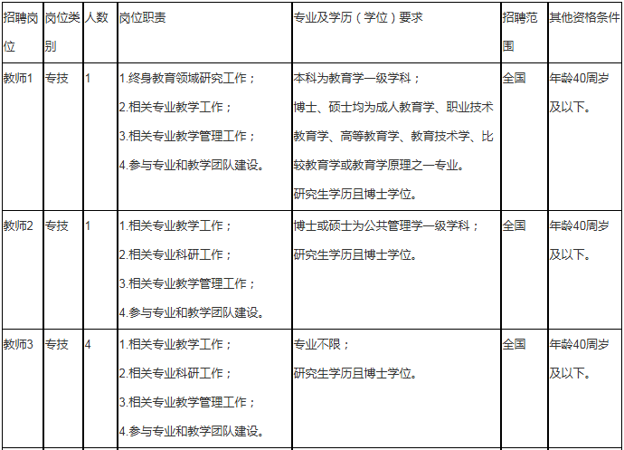
四、招聘岗位、人数、专业、学历和范围及资格条件


注:1.专业技术职务取得时间和年龄、工作经历等的计算截止时间均为公告发布之日。
2.2025年普通高校应届毕业生(2024年10月1日至2025年9月30日毕业)可凭学生证、就业协议或就业推荐表报名,但须在2025年9月30日前取得相应的学历学位(到期未取得的不予录用);2025年1月1日至2025年12月31日毕业的国(境)外留学回国(境)人员可等同于国内2025年普通应届毕业生,报考时仍未毕业的可凭国(境)外学校学籍证明报名,但须于2025年12月31日前取得国家教育部出具的学历学位认证书(到期未取得的不予录用),国(境)外留学人员专业相近的以所学课程为准。
2023年、2024年普通高校毕业生(2022年10月1日至2024年9月30日毕业),或2022年10月1日至2024年12月31日毕业并取得学位证书和国家教育部出具的学历学位认证书的国(境)外留学人员,以及按国家政策规定可以享受应届毕业生就业待遇的其他情形人员,可按2025年应届毕业生身份应聘。
五、招聘办法和步骤
(一)报名与资格审查
1.报名办法:
报名时间:从公告发布之日起至2025年5月11日;报名办法:应聘人员从宁波人力资源和社会保障局网站(http://www.nbhrss.gov.cn/)或宁波开放大学网站(http://www.nbou.cn/)通知公告栏下载并填好《宁波开放大学公开招聘报名表》《宁波开放大学公开招聘报名信息表》(详见附件),在规定时间内将报名表、信息表、身份证、本硕博学历学位证书(2025年应届毕业生凭就业协议;国境外留学回国境人员凭国境外院校毕业学历学位或学籍证明,并提供国境外院校主干课程证明)、岗位要求的职称证书等材料扫描件发送至邮箱:louyy@nbou.cn(邮件主题必须标明“公开招聘+应聘岗位+姓名”)。应聘人员限报1个岗位。
联系方式:宁波开放大学人事处(宁波市江北区文教路1号),电话:0574-87526375,联系人:楼老师。
2.应聘人员提供的个人信息必须真实有效。学校将对应聘人员进行资格初审,符合招聘条件的,方可获得考试或面谈资格。报名材料不全或提供材料与报考资格条件不符者,不能通过资格初审。
3.教师1-3岗位按符合报考条件的实际应聘人数进入面谈程序;报考教师4岗位的应聘人数与招聘计划数之比不能低于3:1,在规定的时间内,符合条件的应聘人数和招聘计划数比例不足3:1的,将按规定取消该岗位招聘。
4.通过资格初审的应聘人员由学校通知本人,同时告知资格复审的时间、地点。
(二)考试与面谈
应聘人员须携带报名表、身份证、本硕博学历学位证书(2024年应届毕业生凭就业协议;国境外留学回国境人员凭国境外院校毕业学历学位或学籍证明,并提供国境外院校主干课程证明)、岗位要求的职称证书等材料原件及复印件参加资格复审。具体时间、地点另行通知。
1.面谈
教师1-3岗位根据应聘人员的教育背景、专业素养、学术水平、科研成果等情况,经面谈择优进入体检与考核环节。
2.考试
教师4岗位考试采取专业技能测试+试讲的方式进行。
(1)专业技能测试
专业技能测试主要测试报考者实际专业技能水平。专业技能测试满分为100分,不足70分者淘汰。
考生凭身份证、准考证(并按规定的时间和地点)参加专业技能测试。不按规定的时间和地点参加专业技能测试的,视作放弃,由此产生的空缺名额不替补。
(2)试讲
试讲主要测试招聘岗位所必须具备的专业知识和教学能力。试讲总分为100分,不足70分者淘汰。
在专业技能测试成绩合格人员中,从高分到低分按岗位招聘人数1:3比例确定试讲对象(不足比例的按实际人数)。
考生凭身份证、准考证,按规定的时间和地点参加试讲。不按规定时间和地点参加试讲的,视作放弃,由此产生的空缺名额不替补。
(3)成绩确定
试讲结束后,将专业技能测试成绩、试讲成绩合成计算总成绩。总成绩=专业技能测试成绩×40%+试讲成绩×60%。总成绩满分100分。在试讲成绩合格人员中,按总成绩从高分到低分按1:1的比例确定体检、考核对象,总成绩相同时,按试讲成绩排序。总成绩和试讲成绩都相同的增加考试课目。
试讲成绩和总成绩以及参加体检与考核人员名单于试讲结束3个工作日内在宁波开放大学网站的“通知公告”栏目上公布。
(三)体检与考核
参加体检人员在接到通知后,按要求时间到指定地点参加体检,体检标准参照《浙江省国家公务员录用体检标准(试行)》执行。
体检结束后,学校将对体检合格者的思想政治表现、道德品质、业务能力、工作实绩等情况进行详细考核。考核不合格者淘汰。
(四)公示与聘用
拟聘用人员名单报经宁波市人力资源和社会保障局核准后,同时在宁波市人力资源和社会保障局网及宁波开放大学网上公示7个工作日。公示期满后无异议的,办理人事关系转移手续并签订聘用合同。其中拟聘用人员属于2025年应届毕业生(或国境外留学回国境人员)的,须在2025年12月31日前取得相应的学历学位证书,未能按时取得的取消录用资格。在办理人事关系转移手续时将审核档案资料,若发现拟聘用人员档案资料有不符合报考条件的,将取消录用资格。
六、纪律与监督
(一)本次公开招聘有关信息指定在下列网站公布,供应聘者查询和社会监督:
1.宁波开放大学网站(www.nbou.cn);
2.宁波市人力资源和社会保障网(http://www.nbhrss.gov.cn/,“专题专栏/事业单位公开招聘专栏”)。
招聘过程相关信息一般仅在招聘单位网站公布,请应聘者自行留意。
(二)对考试违纪违规行为的认定和处理,按照《浙江省人事考试应试人员违纪违规行为处理规定》执行。
(三)本次公开招聘监督电话:0574-87212808(宁波开放大学纪委办公室)贺老师
七、咨询
有关本次招聘工作具体问题,请向招聘单位直接咨询。
学校地址:宁波开放大学人事处(宁波市江北区文教路1号)
邮编:315016
电话:0574-87216007,邮箱:louyy@nbou.cn,联系人:楼老师
宁波开放大学
2025年4月24日
全国客服咨询电话: 25585088
传真:
邮箱: