宁波市人力资源发展服务中心编外工作人员招聘公告
2025-03-19 10:34:53 | 点击量: 1562
因工作需要,公开招聘编外工作人员,现就有关事项公告如下:
一、招聘单位简介
宁波市人力资源发展服务中心为宁波市人力资源和社会保障局所属公益二类事业单位,主要职责是:负责人力资源产业促进服务;负责公益性人力资源交流指导服务,提供档案管理和公共人事服务;参与人力资源政策调研、规划工作,承担人才政策相关服务;负责市域内政策性考试、事业单位招聘命题评价服务;负责公务员培训、事业单位培训及人事管理服务;负责专技人员和技能人才以及高层次、高技能人才培养与指导服务;负责职业技能培训指导、技工院校和职业技能培训机构发展以及职业能力建设领域相关服务。
二、招聘原则和办法
招聘工作坚持公开、平等、竞争、择优原则,按照德才兼备的用人标准,采取公开报名、统一考试和择优聘用的办法公开招聘编外工作人员。
三、招聘对象基本条件
(一)遵守中华人民共和国宪法、法律和法规;
(二)遵守纪律、品行端正,具备良好的职业素质;
(三)具有招聘岗位所需的学历、资历、专业、任职资格、职业(执业)资格及技能要求;
(四)具有适应岗位要求的身体条件;
(五)具备岗位所需的其他条件。
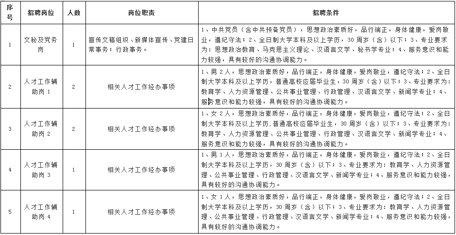
四、招聘岗位、人数、专业、学历和范围及资格条件

注:1、相关资格条件的取得时间以及年龄的计算截止时间均为公告发布之日。2、普通高校应届毕业生(2025年9月30日前毕业)未取得学历学位证书者,可凭《教育部学籍在线验证报告》报名,但须在2025年9月30日前取得相应的学历学位,到期未取得的不予录用;2025年1月1日至2025年12月31日毕业的国(境)外留学回国(境)人员可等同于国内2025届普通应届毕业生,报考时仍未毕业的可凭国(境)外学校学籍证明报名,但须于2025年12月31日前取得国家教育部出具的学历学位认证书,到期未取得的不予录用,国(境)外留学人员专业相近的以所学课程为准。3、2023年、2024年普通高校毕业生(2022年10月1日至2024年9月30日毕业),或2022年10月1日至2024年12月31日毕业并在2024年12月底前取得学位证书和国家教育部出具的学历学位认证书的国(境)外留学人员,以及按国家政策规定可以享受应届毕业生就业待遇的其他情形人员,可按2025年应届毕业生身份应聘。
五、招聘办法和步骤
此次公开招聘工作分网上公开报名、资格初审、笔试、资格复审、面试、体检、考察、公示聘用等步骤进行。
1.报名方法
时间:2025年3月20日9:00至3月24日16:00
报名方式:报考者登录宁波市考试网上报名系统(https://bmxt.nbhr.org.cn/),选择进入“宁波市人力资源发展服务中心编外工作人员招聘”,在仔细阅读相关公告信息后,点击“我已阅读并完全理解”按钮,按要求输入个人信息并提交申请材料,逾期不再受理注册及报名。材料信息应当真实、准确,如有发现提供虚假报名申请材料的,一经查实即取消报名资格。
2.资格初审
时间:2025年3月25日9:00至3月26日16:00
服务中心将对应聘人员的报考资格进行初审,报名系统不对外开放。不符合报考岗位条件的,不予通过资格审核。
3.查询再报名
时间:2025年3月27日9:00至3月27日16:00
已报名人员登录报名系统查询资格初审结果。通过者不能再报考其他职位;未通过的可再次报名并接受资格初审。
4.缴费确认
时间:2025年3月28日9:00至3月31日12:00
通过资格初审人员,在规定时间内进行缴费确认,并查询是否完成。未按时缴费确认的,视作自动放弃报考(注:完成缴费才算报名成功)。
笔试考务费标准:50元/科/人(浙价费〔2018〕21号),共50元/人。
报考同一岗位的缴费确认人数与招聘计划数之比不能低于3:1,在规定的缴费确认时间内,符合报考条件的缴费确认人数和招聘计划数比例不足3:1的,将核减该岗位拟招聘人数或取消该岗位招聘(同一岗位招聘指标为数个的,相应核减招聘指标;招聘指标为1个的予以取消)。
5.下载打印准考证
时间:2025年4月10日9:00至4月12日9:30
已通过资格初审的人员,在规定时间内登录宁波市人力资源综合服务平台首页“事业招考”,点击“考试报名入口”按钮,选择进入“宁波市人力资源发展服务中心编外工作人员招聘”,下载打印准考证。
6.笔试
笔试时间、地点以准考证上信息为准。报考者凭准考证和个人有效身份证件原件,在规定的时间和地点参加笔试,笔试采用闭卷形式,内容为《综合基础知识》,笔试卷面总分为100分。
笔试后根据笔试成绩从高分到低分按1:6比例确定面试对象(不足比例的按实际人数进入面试,如遇进入面试的最后一名笔试成绩并列的,并列人员全部进入面试)。笔试成绩和进入面试人员名单于笔试结束10个工作日内在宁波市人力资源综合服务平台公布。
7.资格复审
面试前,用人单位将对面试入围人员进行现场资格复审。复审时间和地点另行通知。
参加资格复审所需携带材料:本人身份证、《教育部学籍在线验证报告》(国外提供国(境)外学校学籍证明)(当年度应届毕业生)或学历(学位)证(国外提供学位证书和国家教育部出具的学历学位认证书)(离校两年内未就业毕业生)、本人近期1寸正面免冠照片1张、所在党组织出具的证明(限文秘及党务岗)等材料的原件及复印件。
证件(证明)不全或提供的证件(证明)与报考资格条件不相符者,不能通过资格复审;不按规定的时间和地点参加资格复审者视同自动放弃;资格复审未通过或放弃资格复审者,不得参加面试。通过资格复审的考生参加面试。
8.面试
面试采用结构化面试,主要测试报考者的语言表达、应急处理、沟通协调和综合分析能力。面试总分为100分,面试合格分为60分。面试成绩当场向面试对象本人公布。面试对象不按规定的时间和地点参加面试的,视作放弃面试,由此产生的面试空缺名额不递补。面试时间和地点另行通知。
9.总成绩
考试总成绩为笔试成绩的40%+面试成绩的60%之和,满分100分。在面试合格人员中,按考试总成绩从高分到低分按1:1的比例确定体检、考察对象,考试总成绩相同的,按面试成绩排序,考试总成绩和面试成绩都相同的,增加考试课目。
面试成绩和考试总成绩以及参加体检与考察人员名单于面试结束后3个工作日内在宁波市人力资源综合服务平台上公布。
10.体检与考察
参加体检人员在接到电话通知后,按要求时间到指定地点参加体检,体检标准按照《关于修订〈公务员录用体检通用标准(试行)〉及〈公务员录用体检操作手册(试行)〉有关内容的通知》(人社部发〔2016〕140号)、《关于印发〈公务员录用体检特殊标准(试行)〉的通知》(人社部发〔2010〕82号)和《关于进一步做好公务员考试录用体检工作的通知》(人社部发〔2012〕65号)等文件规定执行。未按照规定时间和地点参加体检、复检的应聘人员,视为自动放弃。
体检结束后,将对体检合格者的思想政治表现、道德品质、素质能力等情况进行考察。考察不合格者淘汰。
因体检或考察不合格出现招聘岗位空缺时,在面试合格人员中,按考试总成绩从高分到低分依次递补。
11.公示与聘用
拟聘用人员名单报经支委会通过后,在宁波市人力资源综合服务平台公示五个工作日。公示期满,对拟聘用人员无异议的,拟聘人员须与劳务派遣公司订立劳动合同,并报局组织人事处备案。拟聘用人员为当年度应届毕业生者,需按时取得学历、学位证书(国内普通高校应届毕业生需在2025年9月30日前取得相应的学历学位,国(境)外学校毕业生需在2025年12月31日前取得国家教育部出具的学历学位认证书),否则取消录用资格。离校两年内未就业毕业生接到通知后,必须在规定时间内报到,无正当理由逾期不报到的,取消录用资格。
正式录用前,因考生主动放弃岗位、当年度应届毕业生者未能按时取得学历或学位证书而产生空缺的,在面试合格人员中,按考试总成绩从高分到低分依次递补。
六、其他
1.聘用以后的有关管理政策和待遇,按有关规定执行。
2.报考咨询电话:0574-87168337;
报考监督电话:0574-89583308。
3.本公告未尽事宜,由宁波市人力资源发展服务中心负责解释。
宁波市人力资源发展服务中心
2025年3月19日
全国客服咨询电话: 25585088
传真:
邮箱: