宁波市杭州湾跨海大桥管理局公开招聘工作人员公告
2024-10-25 14:07:31 | 点击量: 1621
根据《宁波市事业单位公开招聘工作人员实施办法》有关规定,宁波市杭州湾跨海大桥管理局决定面向全国公开招聘事业编制工作人员1名。现就有关事项公告如下:
一、招聘单位简介
杭州湾跨海大桥管理局是由宁波、嘉兴两市人民政府联合设立的杭州湾跨海大桥管理机构,现为宁波市政府直属的差额财政补助事业单位,主要负责杭州湾跨海大桥运营、养护工作的监管。
二、招聘原则和办法
招聘工作坚持公开、平等、竞争、择优原则,按照德才兼备的用人标准,采取公开报名、统一考试和择优聘用的办法进行,通过笔试、面试、体检和考察等程序面向全国公开招聘事业编制工作人员。
三、招聘对象基本条件
(一)遵守中华人民共和国宪法、法律和法规;
(二)遵守纪律、品行端正,具备良好的职业素质;
(三)具有招聘岗位所需的学历、资历、专业、任职资格、职业(执业)资格及技能要求;
(四)具有适应岗位要求的身体条件;
(五)具备岗位所需的其他条件。
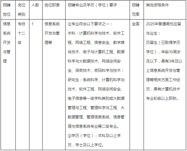
四、招聘单位、岗位、人数、专业、学历和范围及资格条件

备注:年龄、工作经历的计算截止时间均为公告发布之日。
2025年普通高校应届毕业生(2024年10月1日至2025年9月30日毕业)未取得学历学位证书者,可凭就业推荐表和《教育部学籍在线验证报告》报名,但须在2025年9月30日前取得相应的学历学位,到期未取得的不予录用;2025年1月1日至2025年12月31日毕业的国(境)外留学回国(境)人员可等同于国内2025年普通应届毕业生,报考时仍未毕业的可凭国(境)外学校学籍证明报名,但须于2025年12月31日前取得国家教育部出具的学历学位认证书(到期未取得的不予录用),国(境)外留学人员专业相近的以所学课程为准。
2023、2024年普通高校毕业生(2022年10月1日至2024年9月30日毕业),或2022年10月1日至2024年12月31日毕业并在2024年12月底前取得学位证书和国家教育部出具的学历学位认证书的国(境)外留学人员,以及按国家政策规定可以享受应届毕业生就业待遇的其他情形人员,可按2025年应届毕业生身份应聘。
五、招聘办法和步骤
(一)报名与资格审查
1、网上报名
时间:2024年10月29日9:00至11月4日16:00
报考者登录宁波市考试网上报名系统(https://bmxt.nbhr.org.cn/),点击进入“宁波市部分市本级事业单位公开招聘工作人员 ”,在仔细阅读相关公告信息后,按要求输入个人信息,严格按照招聘所设条件进行报名,每位报考者只能选报一个单位一个职位,填报过程中请认真填写报考信息。逾期不再受理注册及报名。
2、资格初审
时间:2024年11月5日9:00至11月7日16:00
此期间,招聘单位将对应聘人员的报考资格进行初审,应聘人员提供个人信息必须真实有效。初审期间系统不对考生开放。
3、查询并再次报名
时间:2024年11月8日9:00至11月8日16:00
已报名人员登录报名系统查询资格初审结果。通过者不能再报考其他职位;未通过的可再次报名并接受资格初审。
4、缴费确认
时间:2024年11月9日9:00至11月11日16:00
报考人员在规定时间内登录宁波市考试网上报名系统(https://bmxt.nbhr.org.cn/),选择进入“宁波市部分市本级事业单位公开招聘工作人员”,查询初审结果。通过资格初审人员,在规定时间内进行缴费确认,并查询是否完成。未按时缴费确认的,视作自动放弃报考(注:完成缴费才算报名成功)。
笔试考务费标准:50元/科/人(浙价费〔2018〕21号)
报考同一岗位的缴费确认人数与招聘计划数之比不能低于3:1,在规定的缴费确认时间内,符合报考条件的缴费确认人数和招聘计划数比例不足3:1的,将核减该岗位拟招聘人数或取消该岗位招聘(同一岗位招聘指标为数个的,相应核减招聘指标;招聘指标为1个的予以取消)。
5、下载打印准考证
时间:2024年11月28日9:00至 11月30日9:30
已报名并缴费确认的人员,在规定时间内登录宁波市考试网上报名系统(https://bmxt.nbhr.org.cn/),选择进入“宁波市部分市本级事业单位公开招聘工作人员”,登录系统,下载打印准考证。
(二)考试
本次公开招聘考试采取“笔试+面试”的形式进行。
笔试和面试命题均委托具有考试命题资质的独立第三方机构命题。
1.笔试
笔试内容为招聘岗位应知应会知识或必须具备的专业知识,笔试总分为100分。
笔试时间定于11月30日上午,具体地点详见准考证,考生凭准考证和身份证参加考试。笔试时间笔试后,根据笔试成绩从高分到低分按1:3比例确定面试对象(不足比例的按实际人数)。笔试成绩和进入面试人员名单于笔试结束15个工作日后在中国宁波人才网(https://www.nbrc.com.cn/)公布。
2.资格复审
进入面试人员须在规定时间内携带报名表、本人简历和身份证、学历学位证书(国(境)外留学回国(境)人员还需提供教育部中国留学服务中心出具的国(境)外学历学位认证书)等原件到指定地点参加资格复审,通过资格复审者才能参加面试。
证件(证明)不全或所提供的证件(证明)与报名资格条件不相符者,不得参加面试。本人未按时参加资格复审的,视作放弃面试资格。
如出现资格复审不合格或放弃资格复审情况,将根据笔试成绩从高分到低分依次予以递补,递补人员须在规定时间内完成资格复审。资格复审通过的考生,当场领取《面试通知》。
3.面试
面试主要测试应聘者口头表达能力、应变能力、专业知识水平和分析解决问题的能力、回答问题的准确性、举止仪表等。面试总分为100分,不足60分者予以淘汰。
考生凭身份证和准考证,按照《面试通知》上规定的时间和地点参加面试。不按规定时间和地点参加面试的,视作放弃面试,由此产生的面试空缺名额不替补。
4.成绩
考试总成绩为笔试成绩的50%和面试成绩的50%之和,满分100分。在面试合格人员中,按总成绩从高分到低分按1:1比例确定体检、考察对象,总成绩相同,按面试成绩排序,总成绩和面试成绩都相同的增加考试科目。
考试成绩以及参加体检与考察人员名单将于面试结束3个工作日内在中国宁波人才网(https://www.nbrc.com.cn/)公布。
(三)体检与考察
参加体检人员按要求时间到指定地点参加体检,体检标准参照《浙江省国家公务员录用体检标准(试行)》执行。
体检结束后,招聘单位将对体检合格者的思想政治表现、道德品质、业务能力等情况进行考察。考察不合格者淘汰。
因体检或考察不合格出现招聘岗位空缺时,在面试合格人员中,按考试总成绩的高分到低分依次递补。
(四)公示与聘用
拟聘用人员名单报经市人力资源和社会保障局核准后,同时在宁波市人力资源和社会保障局网站(http://rsj.ningbo.gov.cn/)上公示七个工作日。公示期满后无异议,办理人事关系转移手续并签订聘用合同。在办理人事关系转移手续时将审核档案资料,若发现招聘人员档案资料有不符合报考条件的,将取消聘用资格。
本次公开招聘咨询电话:0574-89180860。
本次公开招聘监督电话:0574-89180863。
杭州湾跨海大桥管理局
2024年10月25日
全国客服咨询电话: 25585088
传真:
邮箱: