宁波职业技术学院公开招聘专职辅导员(教师)公告
2024-02-26 16:02:00 | 点击量: 1518
根据《宁波市事业单位公开招聘工作人员实施办法》的有关规定,宁波职业技术学院决定面向全国公开招聘专职辅导员10名,现就有关事项公告如下:
一、招聘单位简介
宁波职业技术学院是由宁波市人民政府举办的全日制高等职业院校,具有65年的办学历史。学校现有10个二级教学机构,5个本科专业,38个专科专业,在校全日制学生12300余人。学校着力建设一支高水平“双师双能”师资队伍,拥有国务院特殊津贴专家、国家教学名师、全国行业教学名师、教育部产业导师资源库技术技能大师、黄炎培职业教育“全国杰出教师”、“全国技术能手”等一批高水平教师,其中,正高职称69人,副高职称183人,博士研究生98人。
学校是首批国家示范性高等职业院校、国家“双高计划”学校、国家优质专科高等职业院校、浙江省重点建设高职院校和浙江省国际化特色高校。先后获全国职业院校“教学管理50强”“学生管理50强”,全国高职院校“服务贡献50强”“国际影响力50强”“教学资源50强”“学生发展指数100所优秀院校”“教师发展指数100所优秀院校”,以及“2019亚太职业院校影响力50强”等。2023年软科中国综合类高职院校排名第四。
二、招聘原则和办法
招聘工作坚持公开、平等、竞争、择优原则,按照德才兼备的用人标准,采取公开报名、统一考试和择优聘用的办法进行,通过资格审查、笔试、面试、体检和考核等程序面向社会公开招聘事业编制报备员额制工作人员,统一纳入事业编制管理。
三、招聘对象基本条件
(一)遵守中华人民共和国宪法、法律和法规;
(二)遵守纪律、品行端正,具备良好的职业素质;
(三)具有招聘岗位所需的学历、资历、专业知识和专业能力、任职资格、职业(执业)资格及技能要求;
(四)具有适应岗位要求的身体条件;
(五)具备岗位所需的其他条件。
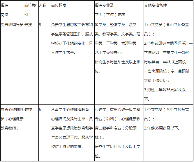
四、招聘岗位、人数、专业、学历、资格条件

备注:
1.中共党员(含预备党员)、学历(学位)证书取得时间、工作经历和年龄的计算截止时间均为公告发布之日,其中35周岁及以下计算时间为1988年2月27日(含)以后出生。
2.对专业条件的要求,将参考教育部颁发的高校专业设置目录,结合用人单位的用人实际予以综合认定。对于未列入目录的专业,按专业方向基本一致的原则把握,国(境)外留学人员专业相近的以所学课程为准。
3.2024年普通高校毕业生皆可报名公告中的两个岗位。2024年普通高校毕业生(2023年10月1日至2024年9月30日毕业),报考时尚未取得学历(学位)证书者可凭就业推荐表和《教育部学籍在线验证报告》报名,但须在2024年9月30日前取得相应的学历学位,到期未取得的不予录用;2024年1月1日至2024年12月31日毕业的国(境)外留学回国(境)人员可等同于国内2024年普通应届毕业生,报考时仍未毕业的可凭国(境)外学校学籍证明报名,但须在2024年12月31日前取得相应的学位证书和国家教育部出具的学历学位认证书(到期未取得的不予录用)。
4.2022年、2023年普通高校毕业生(2021年10月1日至2023年9月30日毕业),或同期(2021年10月1日至2023年12月31日)毕业并可在2023年12月底前取得学位证书和国家教育部出具的学历学位认证书的国(境)外留学人员,以及按国家政策规定可以享受应届毕业生就业待遇的其他情形人员,可按应届毕业生身份应聘。
5.凡公告中提到的工作经历均为全职工作经历。本公告中的兼职辅导员包括在学工部、学生社区、心理咨询室(心理健康教育中心)、团委等部门的工作人员。
6.主要学生干部是指:担任校院两级团委、学生会、研究生会等学生组织副部长及以上职务、党支部副书记、书记、班长、班团支书、社团主要负责人等主要学生干部经历。
7.应聘人员不得有不诚信报考记录。
五、招聘办法和步骤
(一)报名与资格审查
1、网上报名
时间:2024年3月6日9:00至3月8日16:00
报考者登录宁波市考试网上报名系统(https://bmxt.nbhr.org.cn/),点击进入“宁波市部分市本级事业单位公开招聘工作人员”,在仔细阅读相关公告信息后,按要求输入个人信息,严格按照招聘所设条件进行报名,每位报考者只能选报一个单位一个职位,填报过程中请认真填写报考信息。逾期不再受理注册及报名。
2、资格初审
时间:2024年3月9日9:00至3月11日16:00
此期间,招聘单位将对应聘人员的报考资格进行初审,应聘人员提供个人信息必须真实有效。初审期间系统不对考生开放。
3、查询并再次报名
时间:2024年3月12日9:00至3月12日16:00
已报名人员登录报名系统查询资格初审结果。通过者不能再报考其他职位;未通过的可再次报名并接受资格初审。
4、缴费确认
时间:2024年3月13日9:00至3月15日16:00
报考人员在规定时间内登录宁波市考试网上报名系统(https://bmxt.nbhr.org.cn/),选择进入“宁波市部分市本级事业单位公开招聘工作人员”,查询初审结果。通过资格初审人员,在规定时间内进行缴费确认,并查询是否完成。未按时缴费确认的,视作自动放弃报考(注:完成缴费才算报名成功)。
笔试考务费标准:50元/科/人(浙价费〔2018〕21号)
报考同一岗位的缴费确认人数与招聘计划数之比不能低于3:1,在规定的缴费确认时间内,符合报考条件的缴费确认人数和招聘计划数比例不足3:1的,将核减该岗位拟招聘人数或取消该岗位招聘(同一岗位招聘指标为数个的,相应核减招聘指标;招聘指标为1个的予以取消)。
5、下载打印准考证
时间:2024年3月28日9:00至 3月30日9:30
已报名并缴费确认的人员,在规定时间内登录宁波市考试网上报名系统(https://bmxt.nbhr.org.cn/),选择进入“宁波市部分市本级事业单位公开招聘工作人员”,登录系统,下载打印准考证。
(二)考试和资格复审
本次公开招聘的岗位考试采取“笔试+面试”的办法进行。笔试和面试命题均委托具有考试命题资质的独立第三方机构命题。
1.笔试
笔试以闭卷方式进行。总分100分,不足60分者淘汰。
男专职辅导员笔试内容为高等教育学、教师伦理学、大学心理学、高等教育法规基础及招聘岗位所必须具备的专业知识。
专职心理辅导员(心理健康教育教师)笔试内容为心理学相关知识及辅导员岗位所必须具备的专业知识。
笔试时间初定为3月30日,具体时间、地点和考试注意事项详见准考证。应聘人员凭准考证和身份证参加笔试。
笔试后,根据笔试成绩从高分到低分按1:3比例确定面试对象(不足比例的按实际人数进入面试,不足60分者淘汰)。笔试成绩入围人选以及相关考试安排,将于考试后15个工作日后在宁波职业技术学院网站(http://www.nbpt.edu.cn/)上公布,同时公布资格复审时间、地点。
2.资格复审
面试之前,我校人事处将对面试入围人员进行资格复审(因放弃或未通过资格复审出现空出面试入围名额时,按笔试成绩高低依次递补面试入围人选并参加资格复审)。具体时间、地点将另行通知。
参加资格复审者须在规定时间内携带纸质报名表(有照片)、本人简历、身份证、学历(学位)证书、同时提供教育部学生信息网在线生成的《中国高等教育学历认证报告》和《中国高等教育学位在线验证报告》(国(境)外留学已毕业人员提供国家教育部出具的国(境)外学历、学位认证书);属于2024年全日制普通高等院校应届毕业生的,可用学校就业推荐表和《教育部学籍在线验证报告》替代毕业证报名,其中属于国境外留学回国境人员的,出具国境外学校学籍证明、课程成绩单(中、外文两份);由所在党组织出具的中共党员(含中共预备党员)证明(应注明现政治面貌及入党时间,精确到年月日);学生干部经历证明(需明确任职职务和任职起止年月)、劳动合同或养老保险历年缴费证明以及人事部门出具的所从事工作岗位的职责、内容及任职起止年月的证明;有职称证书者或获奖证书或比赛成绩证明的也可提供相应材料(请选取最有代表性的证书,不超过3项)等相关证件的原件和复印件到指定地点报名。提供的各类资料复印件恕不退还。
通过资格复审的考生当场领取《准考证》,考生凭身份证和准考证,按照《准考证》上规定的时间和地点参加相应场次的考试。
3、面试
面试主要测试报考者语言表达能力、临场应变能力、综合分析能力、解决实际问题能力、回答问题准确度和气质仪表等。面试总分为100分,不足60分者淘汰。面试对象不按规定的时间和地点参加面试的,视作放弃。放弃面试空缺入围名额不递补。
4、成绩
考试满分100分,考试总成绩为笔试成绩的40%和面试成绩的60%之和。
在面试成绩合格人员中,按考试总成绩从高分到低分按1:1的比例确定体检、考核对象;考试总成绩相同的按面试成绩排序。总成绩、笔试、面试成绩都相同的增加考试课目。考生可在面试后3个工作日登陆宁波职业技术学院网站(http://www.nbpt.edu.cn/)查看面试成绩和考试总成绩以及参加体检与考核人员名单。
(三)体检与考核
参加体检人员在网上下载体检通知(或在接到电话通知)后,按要求时间到指定地点参加体检,体检标准参照《浙江省教师资格认定体检标准及操作规程》执行。体检费用由考生本人承担。
体检结束后,招聘单位将对体检合格者的思想政治表现、道德品质、业务能力、工作实绩等情况进行详细考核,并再一次对报考资格进行复核。逾期不进行考核、考核或报考资格复核不合格者淘汰。
因体检或考核不合格或个人放弃等原因出现招聘岗位空缺时,在所有考试成绩合格人员中,按总成绩从高分到低分依次递补。
(四)公示与聘用
1.拟聘用人员名单由主管部门报经市人力资源和社会保障局核准后,同时在宁波人力资源和社会保障局网站及宁波职业技术学院网站上公示7个工作日。公示期满后无异议,办理人事关系转移手续并签订聘用合同。
2.因教学和管理工作需要,拟聘用人员逾期不能将人事档案调至宁波职业技术学院的,或不按规定报到(其中2024年当年毕业的应届毕业生截止日期为2024年9月1日)的取消录用资格。
3.在办理人事关系转移手续时仍将审核档案资料,若发现招聘人员档案资料有不符合报考条件的,将取消聘用资格。
4.录用的人员按有关规定与学校签订聘用合同,并按照相关规定实行试用期,试用期满经考核,不能胜任教育教学工作或岗位要求的,考核结果不合格,解除聘用关系。
5.已公示的拟聘用人员取消聘用资格的空缺指标不再递补。
6.工作地点在宁波北仑或余姚。
六、纪律与监督
(一)本次公开招聘有关信息指定在下列网站公布,供应聘者查询和社会监督:
1、宁波职业技术学院官方网站(http://www.nbpt.edu.cn/);
2、宁波市人力资源和社会保障网(http://rsj.ningbo.gov.cn/,“事业单位招聘专栏”)。
招聘过程相关信息一般仅在招聘单位网站公布,请应聘者自行留意。
(二)对招聘工作及相关信息有异议的,请在信息公布之日起5日内向下述监管部门反映,以便及时研究处理:
宁波职业技术学院(纪委办公室):0574—86891931;
(三)对考试违纪违规行为的认定和处理,按照事业单位公开招聘违纪违规行为处理规定(中华人民共和国人力资源和社会保障部令第35号)执行。
七、咨询
有关本次招聘工作具体问题,请向招聘单位直接咨询。
单位地址:宁波职业技术学院人事处(北仑区庐山东路388号)
咨询电话:0574-86891361,86891327;联系人:姜老师,胡老师。
宁波职业技术学院
2024年2月26日
全国客服咨询电话: 25585088
传真:
邮箱: